Warning:
JavaScript is turned OFF. None of the links on this page will work until it is reactivated.
If you need help turning JavaScript On, click here.
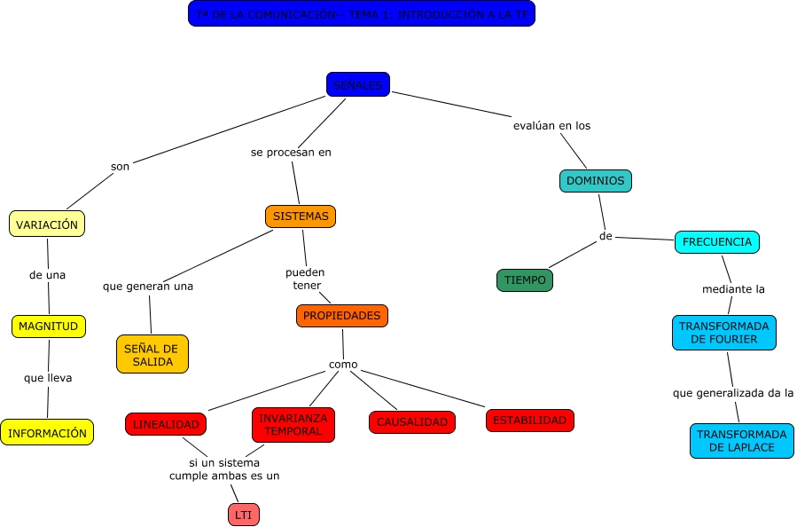
Este Cmap, tiene información relacionada con: Tema 1 Introducción a la TF, PROPIEDADES como LINEALIDAD, FRECUENCIA mediante la TRANSFORMADA DE FOURIER, DOMINIOS de TIEMPO, PROPIEDADES como INVARIANZA TEMPORAL, PROPIEDADES como ESTABILIDAD, SISTEMAS pueden tener PROPIEDADES, SEÑALES son VARIACIÓN, LINEALIDAD si un sistema cumple ambas es un LTI, DOMINIOS de FRECUENCIA, SEÑALES evalúan en los DOMINIOS, INVARIANZA TEMPORAL si un sistema cumple ambas es un LTI, VARIACIÓN de una MAGNITUD, SEÑALES se procesan en SISTEMAS, MAGNITUD que lleva INFORMACIÓN, PROPIEDADES como CAUSALIDAD, TRANSFORMADA DE FOURIER que generalizada da la TRANSFORMADA DE LAPLACE, SISTEMAS que generan una SEÑAL DE SALIDA