Warning:
JavaScript is turned OFF. None of the links on this page will work until it is reactivated.
If you need help turning JavaScript On, click here.
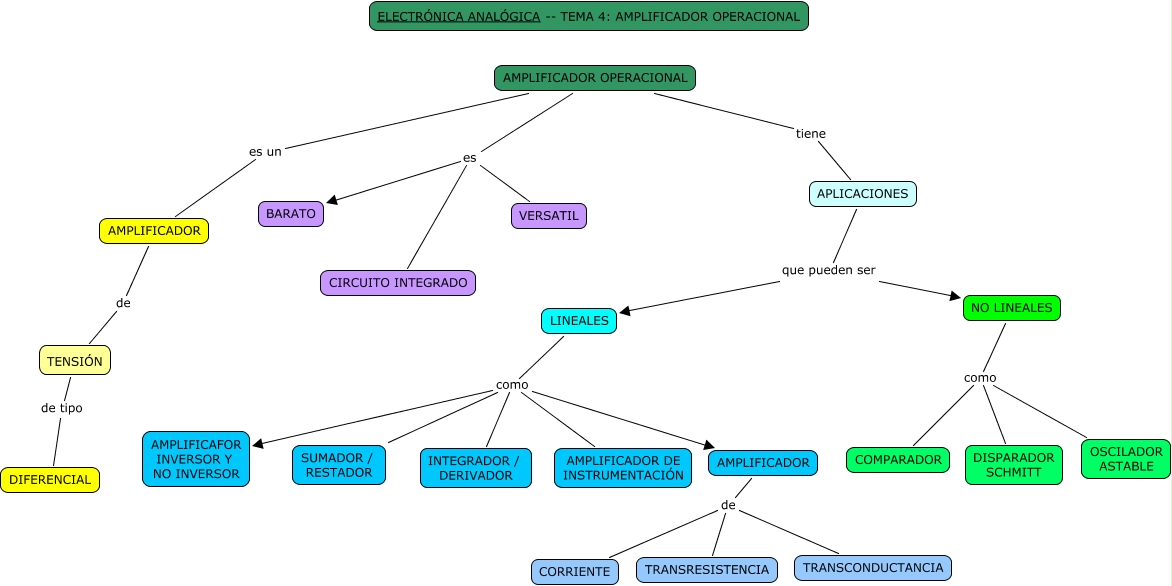
Este Cmap, tiene información relacionada con: Tema 4 Amplifcador Operacional, AMPLIFICADOR OPERACIONAL es VERSATIL, NO LINEALES como DISPARADOR SCHMITT, APLICACIONES que pueden ser NO LINEALES, AMPLIFICADOR OPERACIONAL es BARATO, LINEALES como INTEGRADOR / DERIVADOR, AMPLIFICADOR de CORRIENTE, AMPLIFICADOR de TRANSCONDUCTANCIA, AMPLIFICADOR OPERACIONAL es un AMPLIFICADOR, AMPLIFICADOR OPERACIONAL tiene APLICACIONES, TENSIÓN de tipo DIFERENCIAL, AMPLIFICADOR de TRANSRESISTENCIA, AMPLIFICADOR de TENSIÓN, LINEALES como SUMADOR / RESTADOR, LINEALES como AMPLIFICADOR DE INSTRUMENTACIÓN, LINEALES como AMPLIFICADOR, NO LINEALES como COMPARADOR, AMPLIFICADOR OPERACIONAL es CIRCUITO INTEGRADO, NO LINEALES como OSCILADOR ASTABLE, APLICACIONES que pueden ser LINEALES, LINEALES como AMPLIFICAFOR INVERSOR Y NO INVERSOR