Warning:
JavaScript is turned OFF. None of the links on this page will work until it is reactivated.
If you need help turning JavaScript On, click here.
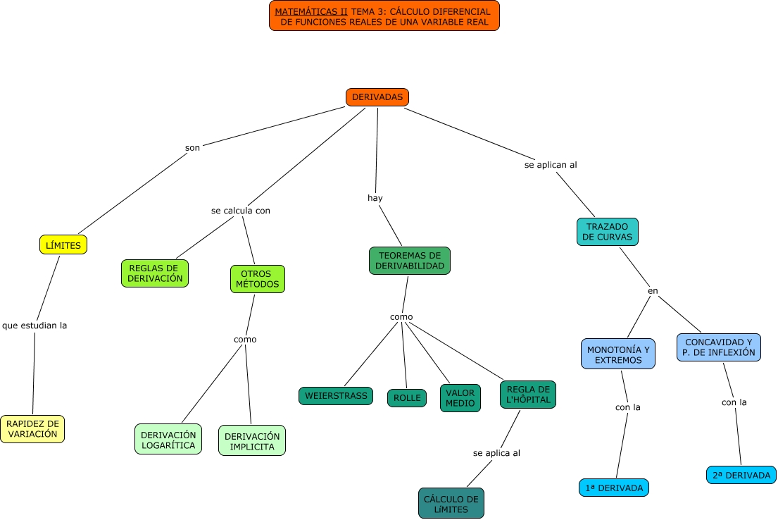
Este Cmap, tiene información relacionada con: Tema 3 Cálculo diferencial, OTROS MÉTODOS como DERIVACIÓN IMPLICITA, OTROS MÉTODOS como DERIVACIÓN LOGARÍTICA, DERIVADAS se calcula con OTROS MÉTODOS, DERIVADAS hay TEOREMAS DE DERIVABILIDAD, TEOREMAS DE DERIVABILIDAD como WEIERSTRASS, DERIVADAS son LÍMITES, TEOREMAS DE DERIVABILIDAD como ROLLE, TEOREMAS DE DERIVABILIDAD como VALOR MEDIO, LÍMITES que estudian la RAPIDEZ DE VARIACIÓN, TRAZADO DE CURVAS en CONCAVIDAD Y P. DE INFLEXIÓN, DERIVADAS se calcula con REGLAS DE DERIVACIÓN, CONCAVIDAD Y P. DE INFLEXIÓN con la 2ª DERIVADA, TEOREMAS DE DERIVABILIDAD como REGLA DE L'HÔPITAL, MONOTONÍA Y EXTREMOS con la 1ª DERIVADA, TRAZADO DE CURVAS en MONOTONÍA Y EXTREMOS, DERIVADAS se aplican al TRAZADO DE CURVAS, REGLA DE L'HÔPITAL se aplica al CÁLCULO DE LíMITES