Warning:
JavaScript is turned OFF. None of the links on this page will work until it is reactivated.
If you need help turning JavaScript On, click here.
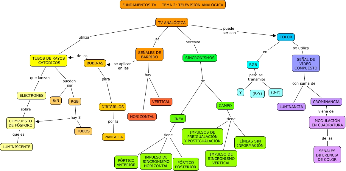
Este Cmap, tiene información relacionada con: Tema 2 TV analógica, TUBOS DE RAYOS CATÓDICOS pueden ser RGB, TV ANALÓGICA puede ser con COLOR, DIRIGIRLOS por la PANTALLA, CAMPO tiene LÍNEAS SIN INFORMACIÓN, TUBOS DE RAYOS CATÓDICOS que lanzan ELECTRONES, SINCRONISMOS de CAMPO, LÍNEA tiene IMPULSO DE SINCRONISMO HORIZONTAL, RGB pero se transmite Y, MODULACIÓN EN CUADRATURA de las SEÑALES DIFERENCIA DE COLOR, RGB pero se transmite (R-Y), RGB hay 3 COMPUESTO DE FÓSFORO, TUBOS DE RAYOS CATÓDICOS pueden ser B/N, SEÑALES DE BARRIDO se aplican en las BOBINAS, SINCRONISMOS de LÍNEA, RGB pero se transmite (B-Y), TV ANALÓGICA utiliza TUBOS DE RAYOS CATÓDICOS, BOBINAS de los TUBOS DE RAYOS CATÓDICOS, LÍNEA tiene PÓRTICO ANTERIOR, SEÑALES DE BARRIDO hay VERTICAL, CAMPO tiene IMPULSO DE SINCRONISMO VERTICAL