Warning:
JavaScript is turned OFF. None of the links on this page will work until it is reactivated.
If you need help turning JavaScript On, click here.
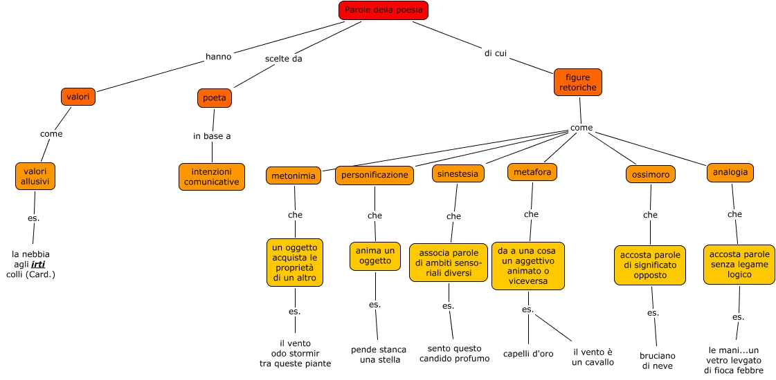
Questa Cmap, creata con IHMC CmapTools, contiene informazioni relative a: parole della poesia, accosta parole senza legame logico es. le mani...un vetro levgato di fioca febbre, valori allusivi es. la nebbia agli irti colli (Card.), figure retoriche come metafora, un oggetto acquista le proprietà di un altro es. il vento odo stormir tra queste piante, da a una cosa un aggettivo animato o viceversa es. il vento è un cavallo, metonimia che un oggetto acquista le proprietà di un altro, figure retoriche come sinestesia, figure retoriche come ossimoro, sinestesia che associa parole di ambiti senso- riali diversi, metafora che da a una cosa un aggettivo animato o viceversa, figure retoriche come metonimia, Parole della poesia scelte da poeta, poeta in base a intenzioni comunicative, da a una cosa un aggettivo animato o viceversa es. capelli d'oro, Parole della poesia di cui figure retoriche, valori come valori allusivi, personificazione che anima un oggetto, ossimoro che accosta parole di significato opposto, figure retoriche come personificazione, anima un oggetto es. pende stanca una stella