Warning:
JavaScript is turned OFF. None of the links on this page will work until it is reactivated.
If you need help turning JavaScript On, click here.
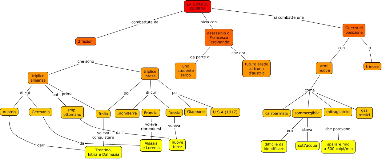
Questa Cmap, creata con IHMC CmapTools, contiene informazioni relative a: La Grande Guerra, triplice alleanza prima Italia, triplice intesa di cui Russia, triplice alleanza di cui Germania, triplice intesa di cui Francia, triplice alleanza poi Imp. ottomano, Francia voleva riprendersi Alsazia e Lorenia, mitragliatrici che potevano sparare fino a 500 colpi/min, LA GRANDE GUERRA si combatte una Guerra di posizione, LA GRANDE GUERRA inizia con assassinio di Francesco Ferdinando, sommergibile stava sott'acqua, assassinio di Francesco Ferdinando che era futuro erede al trono d'austria, assassinio di Francesco Ferdinando da parte di uno studente serbo, triplice alleanza di cui Austria, Guerra di posizione con armi nuove, triplice intesa poi Giappone, Guerra di posizione in trincea, triplice intesa di cui Inghilterra, Alsazia e Lorenia da Germania, sommergibile era difficile da identificare, LA GRANDE GUERRA combattuta da 2 fazioni