Warning:
JavaScript is turned OFF. None of the links on this page will work until it is reactivated.
If you need help turning JavaScript On, click here.
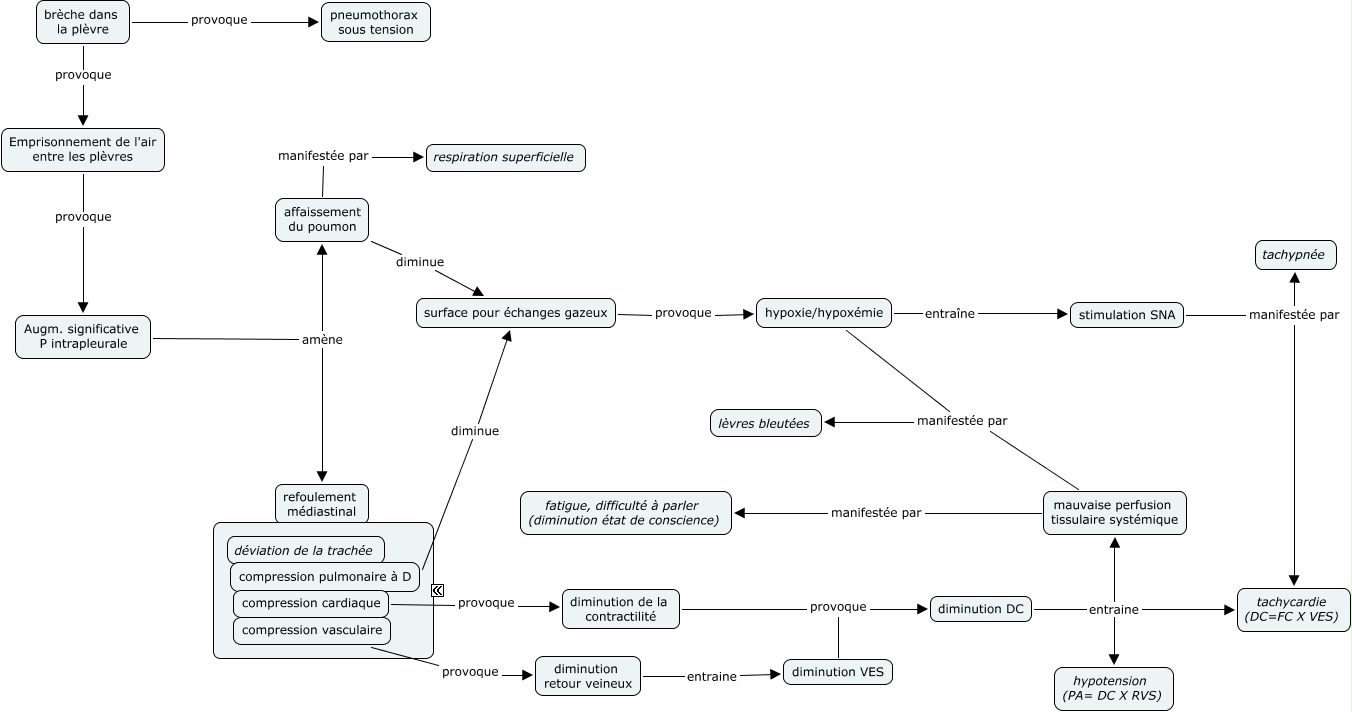
This Concept Map has information related to: Réponse Q pneumothorax_examen, diminution VES provoque diminution DC, affaissement du poumon manifestée par respiration superficielle, compression vasculaire provoque diminution retour veineux, diminution DC entraine hypotension (PA= DC X RVS), compression cardiaque provoque diminution de la contractilité, mauvaise perfusion tissulaire systémique manifestée par lèvres bleutées, diminution DC entraine tachycardie (DC=FC X VES), brèche dans la plèvre provoque pneumothorax sous tension, affaissement du poumon diminue surface pour échanges gazeux, diminution retour veineux entraine diminution VES