Warning:
JavaScript is turned OFF. None of the links on this page will work until it is reactivated.
If you need help turning JavaScript On, click here.
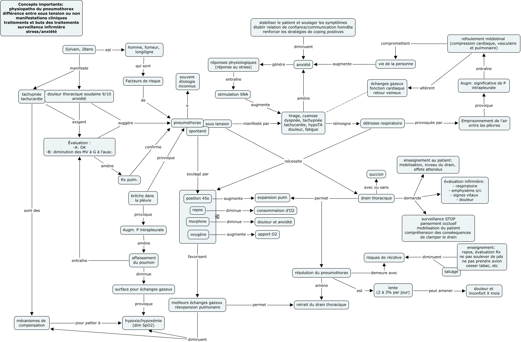
This Concept Map has information related to: SIC pneumothorax A09, stabiliser le patient et soulager les symptômes établir relation de confiance/communication honnête renforcer les stratégies de coping positives diminuent anxiété, vie de la personne augmente anxiété, surface pour échanges gazeux provoque hypoxie/hypoxémie (dim SpO2), drain thoracique demande surveillance STOP pansement occlusif mobilisation du patient compréhension des conséequences de clamper le drain, drain thoracique permet résolution du pneumothorax, drain thoracique permet expansion pulm, position 45o augmente expansion pulm, résolution du pneumothorax amène retrait du drain thoracique, anxiété génère réponses physiologiques (réponse au stress), Facteurs de risque de pneumothorax