Warning:
JavaScript is turned OFF. None of the links on this page will work until it is reactivated.
If you need help turning JavaScript On, click here.
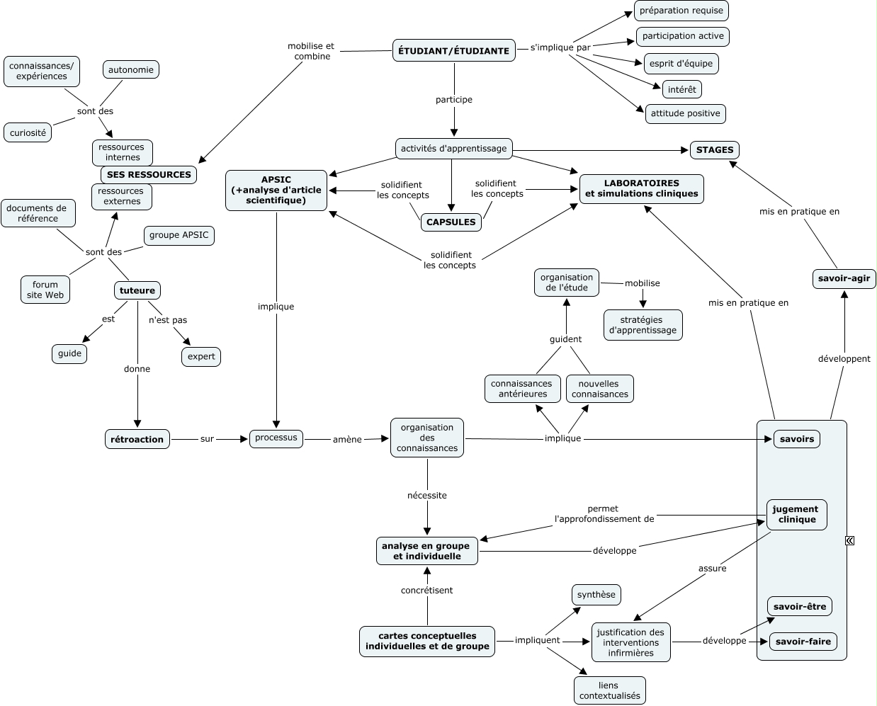
This Concept Map has information related to: Plan de cours2, ???? développent savoir-agir, activités d'apprentissage ???? LABORATOIRES et simulations cliniques, forum site Web sont des ressources externes, ÉTUDIANT/ÉTUDIANTE s'implique par intérêt, analyse en groupe et individuelle développe jugement clinique, connaissances antérieures guident organisation de l'étude, ÉTUDIANT/ÉTUDIANTE s'implique par préparation requise, APSIC (+analyse d'article scientifique) implique processus, ÉTUDIANT/ÉTUDIANTE s'implique par participation active, organisation des connaissances nécessite analyse en groupe et individuelle