Warning:
JavaScript is turned OFF. None of the links on this page will work until it is reactivated.
If you need help turning JavaScript On, click here.
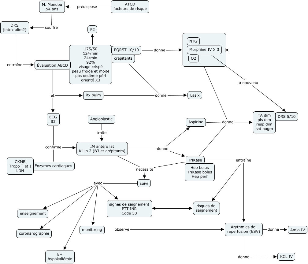
This Concept Map has information related to: SIC M. Mondou 1, IM antéro lat Killip 2 (B3 et crépitants) donne Aspirine, signes de saignement PTT INR Code 50 lk risques de saignement, TNKase necessite suivi, M. Mondou 54 ans souffre DRS (intox alim?), monitoring observe Arythmies de reperfusion (ESV), Enzymes cardiaques confirme IM antéro lat Killip 2 (B3 et crépitants), suivi avec monitoring, ECG B3 confirme IM antéro lat Killip 2 (B3 et crépitants), Morphine IV X 3 à nouveau DRS 5/10, TNKase donne TA dim pls dim resp dim sat augm