Warning:
JavaScript is turned OFF. None of the links on this page will work until it is reactivated.
If you need help turning JavaScript On, click here.
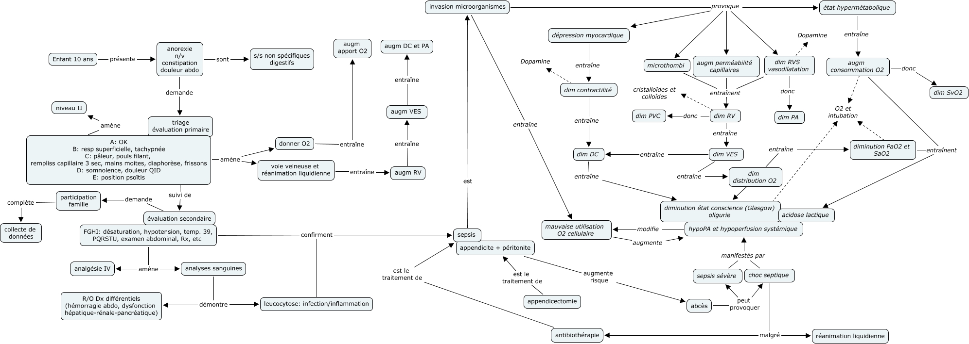
This Concept Map has information related to: Choc septiqueH10, invasion microorganismes provoque microthombi, FGHI: désaturation, hypotension, temp. 39, PQRSTU, examen abdominal, Rx, etc confirment sepsis, dim contractilité entraîne dim DC, dim RV donc dim PVC, augm consommation O2 donc dim SvO2, dim distribution O2 ???? diminution état conscience (Glasgow) oligurie, appendicectomie est le traitement de appendicite + péritonite, FGHI: désaturation, hypotension, temp. 39, PQRSTU, examen abdominal, Rx, etc amène analyses sanguines, dim RV entraîne dim VES, analyses sanguines démontre leucocytose: infection/inflammation