Warning:
JavaScript is turned OFF. None of the links on this page will work until it is reactivated.
If you need help turning JavaScript On, click here.
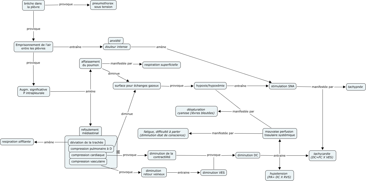
This Concept Map has information related to: Réponse Q pneumothorax, stimulation SNA manifestée par tachycardie (DC=FC X VES), hypoxie/hypoxémie manifestée par désaturation cyanose (lèvres bleutées), compression pulmonaire à D diminue surface pour échanges gazeux, diminution DC entraine hypotension (PA= DC X RVS), déviation de la trachée amène resipration siffliante, diminution DC entraine mauvaise perfusion tissulaire systémique, stimulation SNA manifestée par tachypnée, Emprisonnement de l'air entre les plèvres provoque Augm. significative P intrapleurale, douleur intense amène stimulation SNA, diminution de la contractilité provoque diminution DC