WARNING:
JavaScript is turned OFF. None of the links on this concept map will
work until it is reactivated.
If you need help turning JavaScript On, click here.
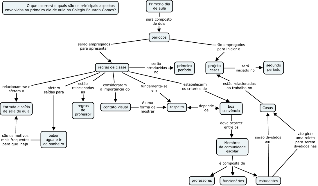
Esse mapa conceitual, produzido no IHMC CmapTools, tem a informação relacionada a: Primeiro dia, Membros da comunidade escolar é composta de funcionários, projeto casas será iniciado no segundo período, boa convência deve ocorrer entre os Membros da comunidade escolar, regras de classe serão introduzidas no primeiro período, regras de classe consideraram a importância do contato visual, estudantes serão divididos em Casas, estudantes vão girar uma roleta para serem divididos nas Casas, beber água e ir ao banheiro são os motivos mais frequentes para que haja Entrada e saída de sala de aula, regras de classe relacionam-se e afetam a Entrada e saída de sala de aula, Casas estão relacionadas ao trabalho no projeto casas, Membros da comunidade escolar é composta de estudantes, regras de classe estão relacionadas as regras do professor, períodos serão empregados para apresentar regras de classe, Primerio dia de aula será composto de dois períodos, regras de classe afetam saídas para beber água e ir ao banheiro, regras de classe fundamenta-se em respeito, regras de classe estabelecerm os critérios de boa convência, períodos serão empregados para iniciar o projeto casas, Membros da comunidade escolar é composta de professores