WARNING:
JavaScript is turned OFF. None of the links on this concept map will
work until it is reactivated.
If you need help turning JavaScript On, click here.
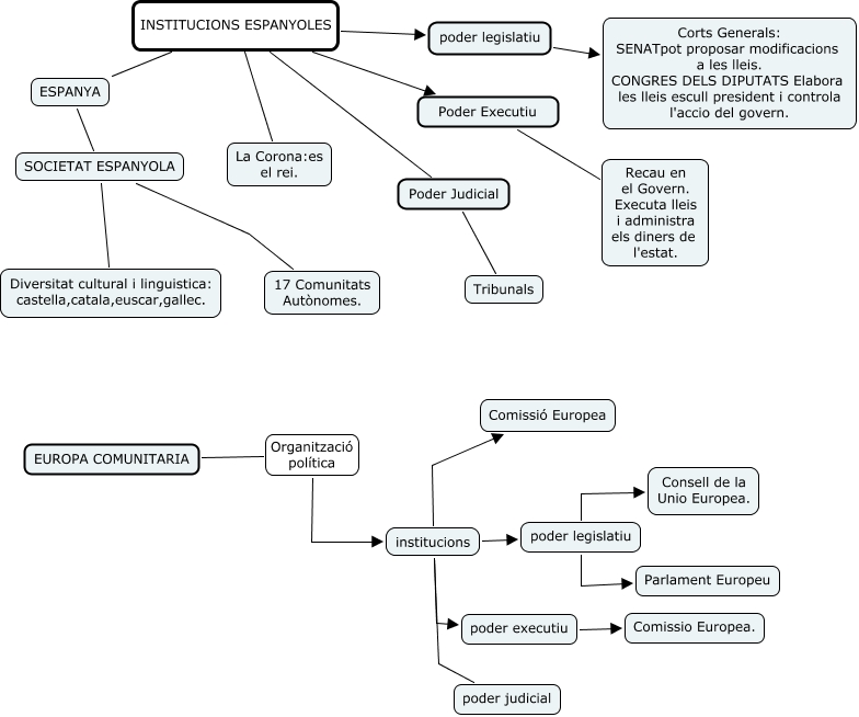
Este Cmap, tiene información relacionada con: c6juliacmT7, institucions Comissió Europea, poder legislatiu Parlament Europeu, institucions poder legislatiu, institucions poder executiu, poder legislatiu Consell de la Unio Europea., SOCIETAT ESPANYOLA 17 Comunitats Autònomes., SOCIETAT ESPANYOLA Diversitat cultural i linguistica: castella,catala,euscar,gallec., EUROPA COMUNITARIA Organització política institucions, institucions poder judicial, ESPANYA INSTITUCIONS ESPANYOLES poder legislatiu, ESPANYA INSTITUCIONS ESPANYOLES La Corona:es el rei., ESPANYA INSTITUCIONS ESPANYOLES Poder Executiu, poder legislatiu Corts Generals: SENATpot proposar modificacions a les lleis. CONGRES DELS DIPUTATS Elabora les lleis escull president i controla l'accio del govern., ESPANYA INSTITUCIONS ESPANYOLES Poder Judicial, ESPANYA SOCIETAT ESPANYOLA, Poder Judicial Tribunals, poder executiu Comissio Europea., Poder Executiu Recau en el Govern. Executa lleis i administra els diners de l'estat.