Warning:
JavaScript is turned OFF. None of the links on this page will work until it is reactivated.
If you need help turning JavaScript On, click here.
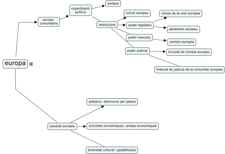
Aquest mapa conceptual conté informació relacionada amb: c6bernatcmeuropa, societat europea poblacio: distrivucio per paisos, institucions poder executiu, institucions poder legislatiu, institucions poder judicial, institucions concei europeu, europa comunitaria ???? organització politica, organització politica ???? simbols, poder legislatiu concei de la unio europea, poder executiu comisio europea, europa societat europea, organització politica institucions, poder legislatiu parlament europeu, societat europea diversitat cultural i globalitzacio, poder judicial tribunal de justicia de la comunitat europea, societat europea activitats economiques: areeas economiques, poder judicial trivunal de comtes europeu, europa ???? europa comunitaria