Warning:
JavaScript is turned OFF. None of the links on this page will work until it is reactivated.
If you need help turning JavaScript On, click here.
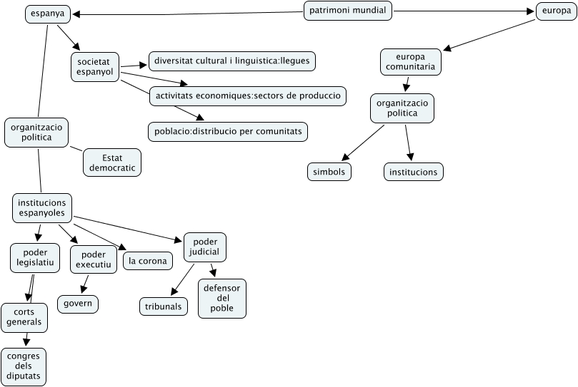
Aquest mapa conceptual conté informació relacionada amb: c6marccmtema7, institucions espanyoles la corona, patrimoni mundial espanya, institucions espanyoles poder executiu, poder executiu govern, espanya societat espanyol, organitzacio politica Estat democratic, espanya organitzacio politica, societat espanyol diversitat cultural i linguistica:llegues, societat espanyol poblacio:distribucio per comunitats, europa comunitaria organitzacio politica, poder legislatiu congres dels diputats, poder judicial defensor del poble, institucions espanyoles poder legislatiu, europa europa comunitaria, poder judicial tribunals, organitzacio politica institucions, organitzacio politica simbols, institucions espanyoles poder judicial, patrimoni mundial europa, organitzacio politica institucions espanyoles