Warning:
JavaScript is turned OFF. None of the links on this page will work until it is reactivated.
If you need help turning JavaScript On, click here.
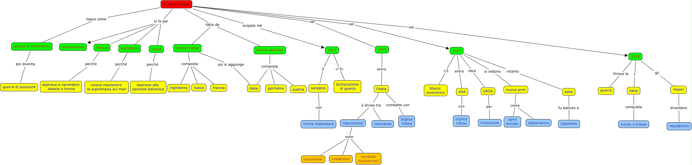
Questa Cmap, creata con IHMC CmapTools, contiene informazioni relative a: 1°guerra mondiale, interventisti sono irredentisti, inghilterra perchè voleva mantenere la supremazia sui mari, 1918 gli imperi, l'italia combatte con triplice intesa, 1° guerra mondiale nel 1915, italia conquista trento e trieste, USA con triplice intesa, francia perchè aspirava a riprendere alsazia e lorena, triplice alleanza composta austria, 1° guerra mondiale si fa per nazionalismo, italia fu battuta a Caporetto, 1917 c'è blocco economico, interventisti sono nazionalisti, 1917 esce URSS, 1° guerra mondiale nasce come guerra di movimento, guerra di movimento poi diventa guerra di posizione, l'italia è divisa tra interventisti, 1918 l' italia, 1° guerra mondiale si fa per francia, nuove armi come carro armato