WARNING:
JavaScript is turned OFF. None of the links on this concept map will
work until it is reactivated.
If you need help turning JavaScript On, click here.
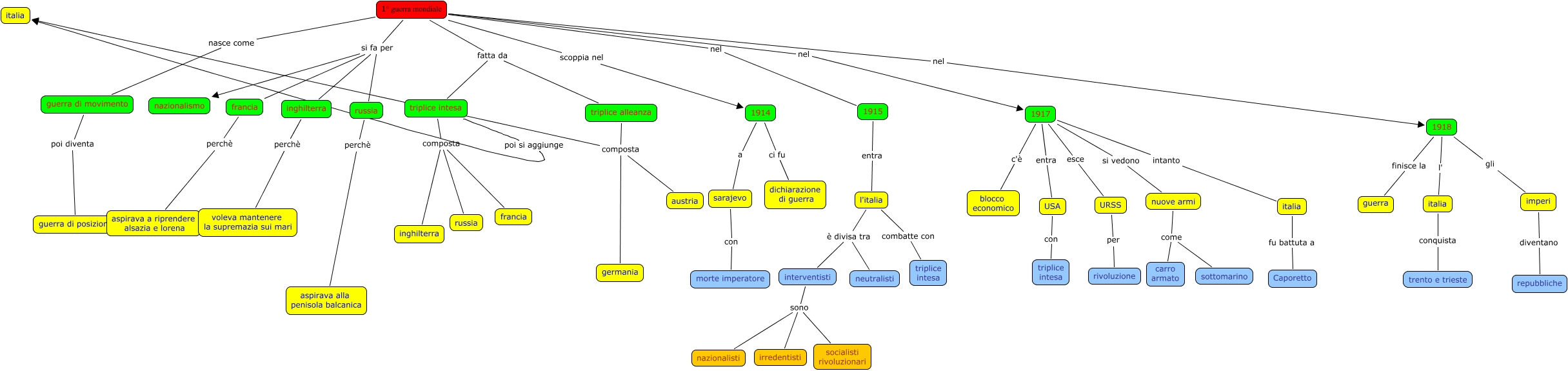
Questa Cmap, creata con IHMC CmapTools, contiene informazioni relative a: 1°guerra mondiale, 1917 esce URSS, 1917 c'è blocco economico, russia perchè aspirava alla penisola balcanica, sarajevo con morte imperatore, triplice alleanza composta germania, triplice intesa composta inghilterra, triplice intesa composta francia, triplice alleanza composta austria, 1917 intanto italia, interventisti sono socialisti rivoluzionari, 1° guerra mondiale nel 1917, francia perchè aspirava a riprendere alsazia e lorena, 1° guerra mondiale scoppia nel 1914, triplice alleanza composta italia, nuove armi come carro armato, triplice intesa composta russia, 1° guerra mondiale si fa per nazionalismo, 1° guerra mondiale fatta da triplice intesa, 1914 ci fu dichiarazione di guerra, 1918 l' italia