Warning:
JavaScript is turned OFF. None of the links on this page will work until it is reactivated.
If you need help turning JavaScript On, click here.
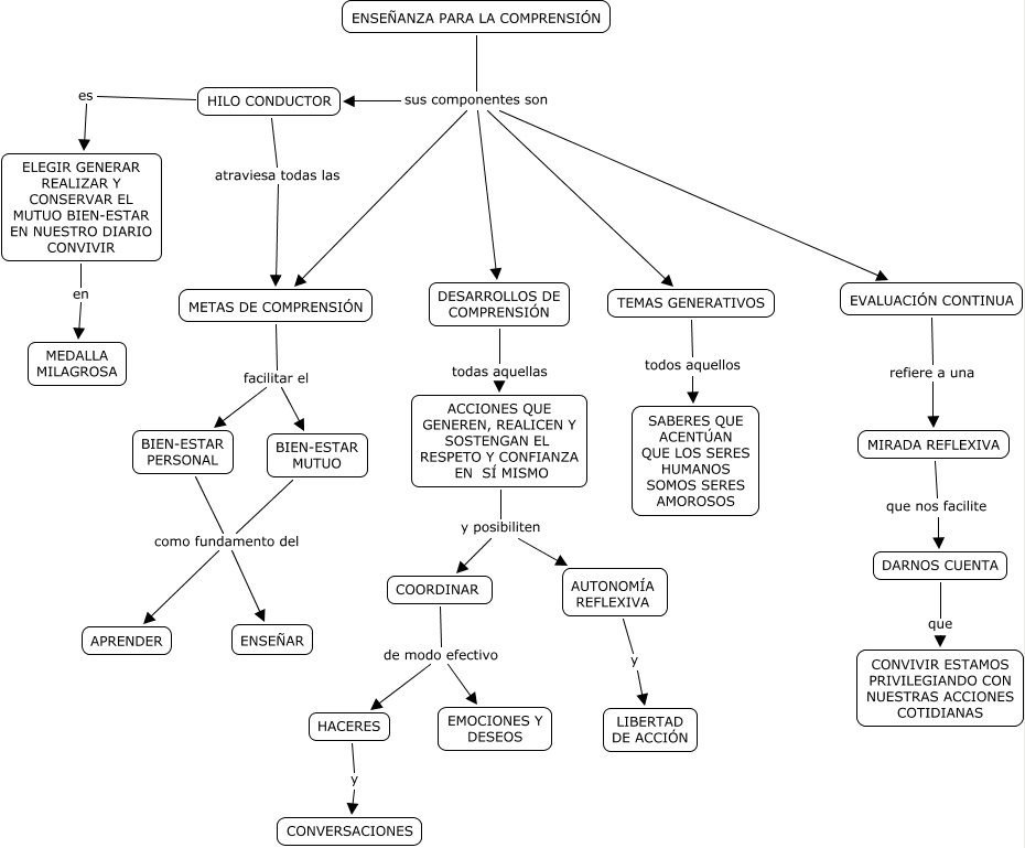
Este Cmap, tiene información relacionada con: Enseñanza para la comprensión, MIRADA REFLEXIVA que nos facilite DARNOS CUENTA, METAS DE COMPRENSIÓN facilitar el BIEN-ESTAR PERSONAL, AUTONOMÍA REFLEXIVA y LIBERTAD DE ACCIÓN, METAS DE COMPRENSIÓN facilitar el BIEN-ESTAR MUTUO, BIEN-ESTAR MUTUO como fundamento del APRENDER, ENSEÑANZA PARA LA COMPRENSIÓN sus componentes son EVALUACIÓN CONTINUA, COORDINAR de modo efectivo HACERES, HACERES y CONVERSACIONES, TEMAS GENERATIVOS todos aquellos SABERES QUE ACENTÚAN QUE LOS SERES HUMANOS SOMOS SERES AMOROSOS, ENSEÑANZA PARA LA COMPRENSIÓN sus componentes son HILO CONDUCTOR, HILO CONDUCTOR es ELEGIR GENERAR REALIZAR Y CONSERVAR EL MUTUO BIEN-ESTAR EN NUESTRO DIARIO CONVIVIR, ENSEÑANZA PARA LA COMPRENSIÓN sus componentes son METAS DE COMPRENSIÓN, ACCIONES QUE GENEREN, REALICEN Y SOSTENGAN EL RESPETO Y CONFIANZA EN SÍ MISMO y posibiliten COORDINAR, HILO CONDUCTOR atraviesa todas las METAS DE COMPRENSIÓN, DARNOS CUENTA que CONVIVIR ESTAMOS PRIVILEGIANDO CON NUESTRAS ACCIONES COTIDIANAS, COORDINAR de modo efectivo EMOCIONES Y DESEOS, ENSEÑANZA PARA LA COMPRENSIÓN sus componentes son DESARROLLOS DE COMPRENSIÓN, ELEGIR GENERAR REALIZAR Y CONSERVAR EL MUTUO BIEN-ESTAR EN NUESTRO DIARIO CONVIVIR en MEDALLA MILAGROSA, ENSEÑANZA PARA LA COMPRENSIÓN sus componentes son TEMAS GENERATIVOS, BIEN-ESTAR PERSONAL como fundamento del ENSEÑAR