WARNING:
JavaScript is turned OFF. None of the links on this concept map will
work until it is reactivated.
If you need help turning JavaScript On, click here.
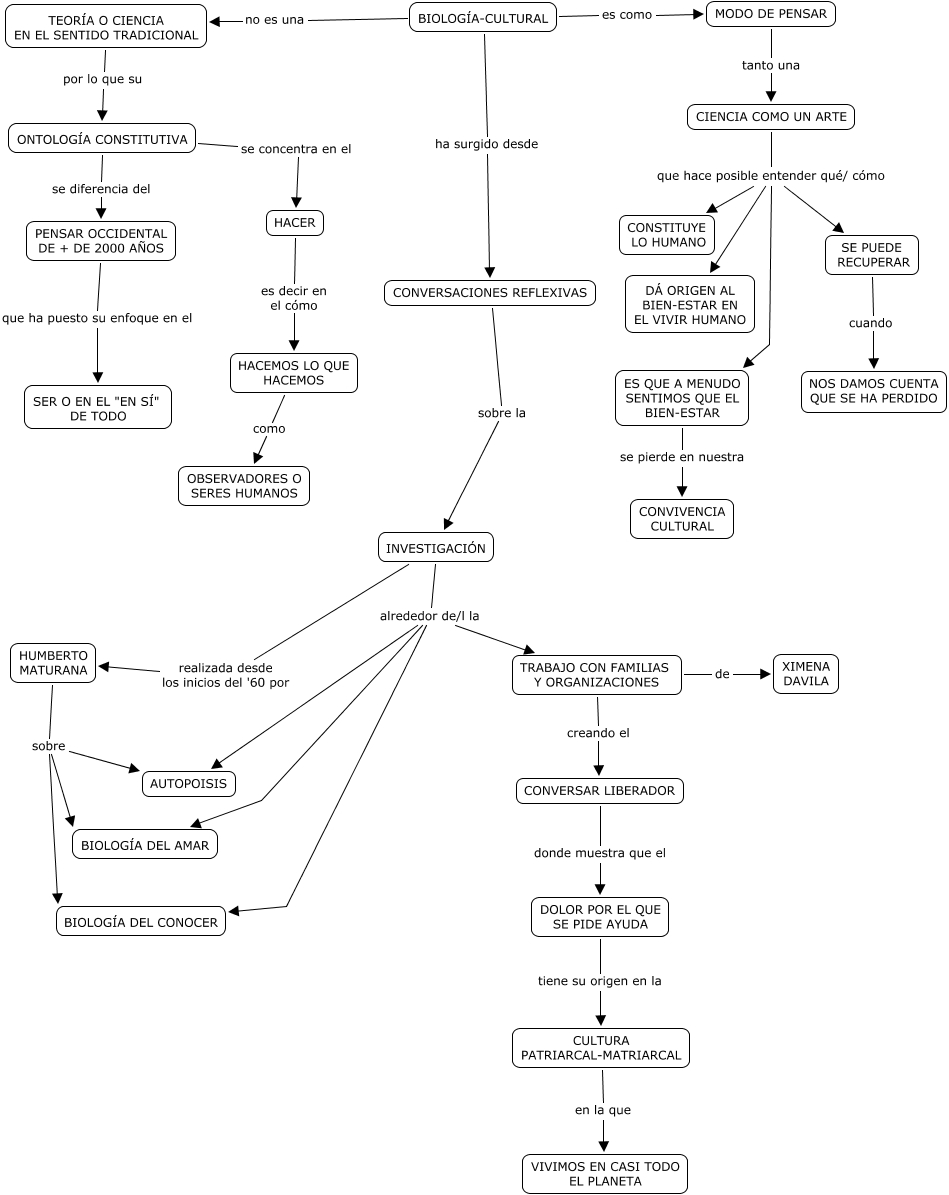
Este Cmap, tiene información relacionada con: BIOLOGÍA CULTURAL 2, DOLOR POR EL QUE SE PIDE AYUDA tiene su origen en la CULTURA PATRIARCAL-MATRIARCAL, INVESTIGACIÓN alrededor de/l la BIOLOGÍA DEL AMAR, CONVERSAR LIBERADOR donde muestra que el DOLOR POR EL QUE SE PIDE AYUDA, CIENCIA COMO UN ARTE que hace posible entender qué/ cómo DÁ ORIGEN AL BIEN-ESTAR EN EL VIVIR HUMANO, HACEMOS LO QUE HACEMOS como OBSERVADORES O SERES HUMANOS, HUMBERTO MATURANA sobre BIOLOGÍA DEL CONOCER, HUMBERTO MATURANA sobre BIOLOGÍA DEL AMAR, TEORÍA O CIENCIA EN EL SENTIDO TRADICIONAL por lo que su ONTOLOGÍA CONSTITUTIVA, INVESTIGACIÓN alrededor de/l la AUTOPOISIS, CIENCIA COMO UN ARTE que hace posible entender qué/ cómo ES QUE A MENUDO SENTIMOS QUE EL BIEN-ESTAR, BIOLOGÍA-CULTURAL no es una TEORÍA O CIENCIA EN EL SENTIDO TRADICIONAL, CONVERSACIONES REFLEXIVAS sobre la INVESTIGACIÓN, ONTOLOGÍA CONSTITUTIVA se diferencia del PENSAR OCCIDENTAL DE + DE 2000 AÑOS, INVESTIGACIÓN alrededor de/l la BIOLOGÍA DEL CONOCER, ONTOLOGÍA CONSTITUTIVA se concentra en el HACER, CIENCIA COMO UN ARTE que hace posible entender qué/ cómo CONSTITUYE LO HUMANO, PENSAR OCCIDENTAL DE + DE 2000 AÑOS que ha puesto su enfoque en el SER O EN EL "EN SÍ" DE TODO, HUMBERTO MATURANA sobre AUTOPOISIS, CULTURA PATRIARCAL-MATRIARCAL en la que VIVIMOS EN CASI TODO EL PLANETA, TRABAJO CON FAMILIAS Y ORGANIZACIONES de XIMENA DAVILA