Warning:
JavaScript is turned OFF. None of the links on this page will work until it is reactivated.
If you need help turning JavaScript On, click here.
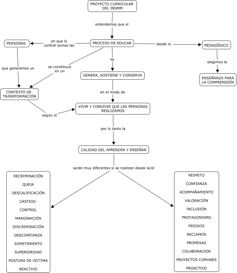
Este Cmap, tiene información relacionada con: Proyecto curricular INSMM, GENERA, SOSTIENE Y CONSERVA en el modo de VIVIR Y CONVIVIR QUE LAS PERSONAS REALIZAMOS, CALIDAD DEL APRENDER Y ENSEÑAR serán muy diferentes si se realizan desde la/el RECRIMINACIÓN QUEJA DESCALIFICACIÓN CASTIGO CONTROL MARGINACIÓN DISCRIMINACIÓN DESCONFIANZA SOMETIMIENTO SUPERIORIDAD POSTURA DE VÍCTIMA REACTIVO, PROCESO DE EDUCAR desde lo PEDAGÓGICO, PERSONAS que generamos un CONTEXTO DE TRANSFORMACIÓN, PROCESO DE EDUCAR en que lo central somos las PERSONAS, CONTEXTO DE TRANSFORMACIÓN según el VIVIR Y CONVIVIR QUE LAS PERSONAS REALIZAMOS, PEDAGÓGICO elegimos la ENSEÑANZA PARA LA COMPRENSIÓN, PROYECTO CURRICULAR DEL INSMM entendemos que el PROCESO DE EDUCAR, PROCESO DE EDUCAR se constituye en un CONTEXTO DE TRANSFORMACIÓN, PROCESO DE EDUCAR se GENERA, SOSTIENE Y CONSERVA, CALIDAD DEL APRENDER Y ENSEÑAR serán muy diferentes si se realizan desde la/el RESPETO CONFIANZA ACOMPAÑAMIENTO VALORACIÓN INCLUSIÓN PROTAGONISMO PEDIDOS RECLAMOS PROMESAS COLABORACIÓN PROYECTOS COMUNES PROACTIVO, VIVIR Y CONVIVIR QUE LAS PERSONAS REALIZAMOS por lo tanto la CALIDAD DEL APRENDER Y ENSEÑAR