Warning:
JavaScript is turned OFF. None of the links on this page will work until it is reactivated.
If you need help turning JavaScript On, click here.
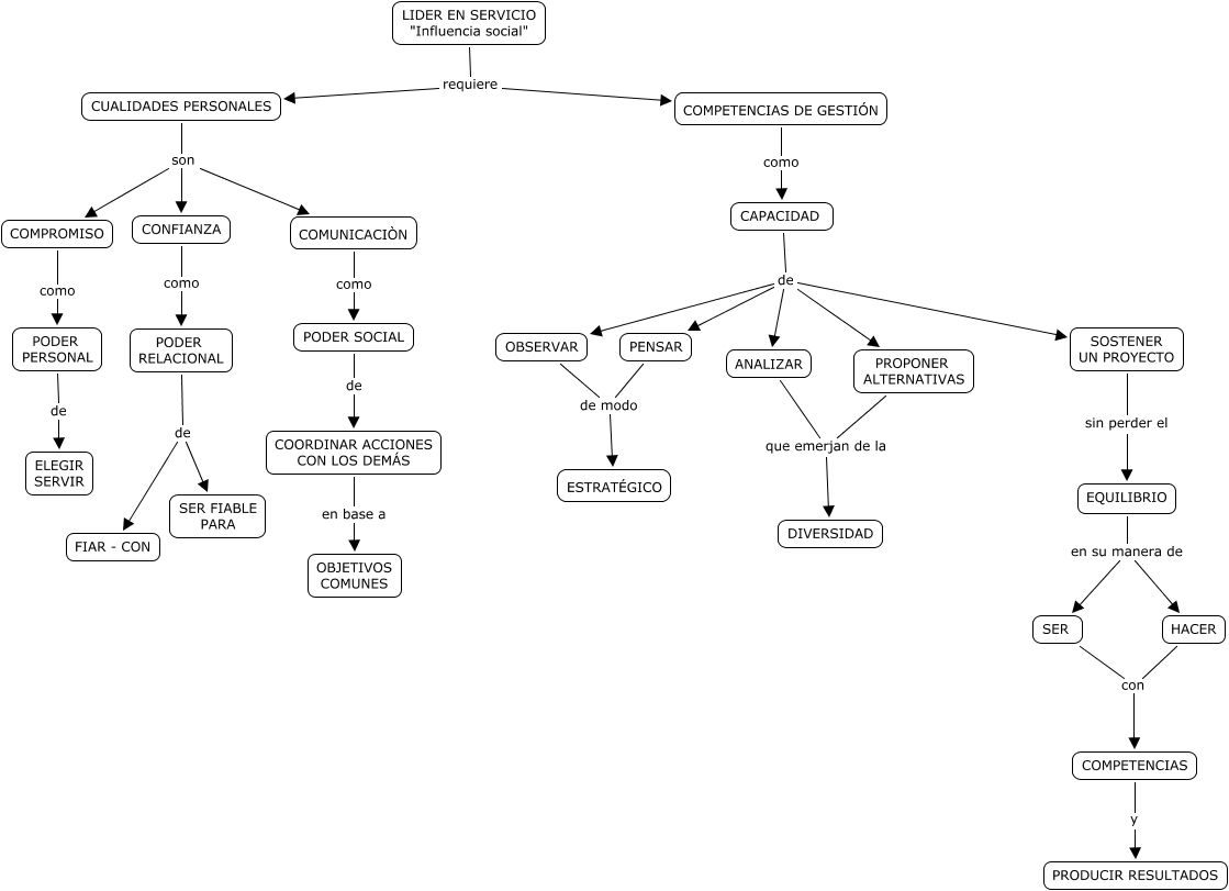
Este Cmap, tiene información relacionada con: Liderazgo en servicio, COMPETENCIAS y PRODUCIR RESULTADOS, SER con COMPETENCIAS, COMPROMISO como PODER PERSONAL, LIDER EN SERVICIO "Influencia social" requiere COMPETENCIAS DE GESTIÓN, CAPACIDAD de PROPONER ALTERNATIVAS, HACER con COMPETENCIAS, PODER PERSONAL de ELEGIR SERVIR, COMUNICACIÒN como PODER SOCIAL, PODER SOCIAL de COORDINAR ACCIONES CON LOS DEMÁS, CUALIDADES PERSONALES son COMPROMISO, SOSTENER UN PROYECTO sin perder el EQUILIBRIO, CUALIDADES PERSONALES son COMUNICACIÒN, PROPONER ALTERNATIVAS que emerjan de la DIVERSIDAD, COORDINAR ACCIONES CON LOS DEMÁS en base a OBJETIVOS COMUNES, PENSAR de modo ESTRATÉGICO, EQUILIBRIO en su manera de HACER, CONFIANZA como PODER RELACIONAL, CAPACIDAD de OBSERVAR, PODER RELACIONAL de SER FIABLE PARA, LIDER EN SERVICIO "Influencia social" requiere CUALIDADES PERSONALES