Warning:
JavaScript is turned OFF. None of the links on this page will work until it is reactivated.
If you need help turning JavaScript On, click here.
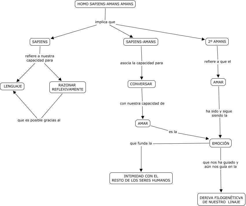
Este Cmap, tiene información relacionada con: HOMO SAPIENS-AMANS AMANS, AMAR ha sido y sigue siendo la EMOCIÓN, CONVERSAR con nuestra capacidad de AMAR, AMAR es la EMOCIÓN, EMOCIÓN que nos ha guiado y aún nos guía en la DERIVA FILOGENÉTICVA DE NUESTRO LINAJE, EMOCIÓN que funda la INTIMIDAD CON EL RESTO DE LOS SERES HUMANOS, HOMO SAPIENS-AMANS AMANS implica que 2º AMANS, SAPIENS refiere a nuestra capacidad para LENGUAJE, RAZONAR REFLEXIVAMENTE que es posible gracias al LENGUAJE, HOMO SAPIENS-AMANS AMANS implica que SAPIENS-AMANS, 2º AMANS refiere a que el AMAR, SAPIENS refiere a nuestra capacidad para RAZONAR REFLEXIVAMENTE, SAPIENS-AMANS asocia la capacidad para CONVERSAR, HOMO SAPIENS-AMANS AMANS implica que SAPIENS