Warning:
JavaScript is turned OFF. None of the links on this page will work until it is reactivated.
If you need help turning JavaScript On, click here.
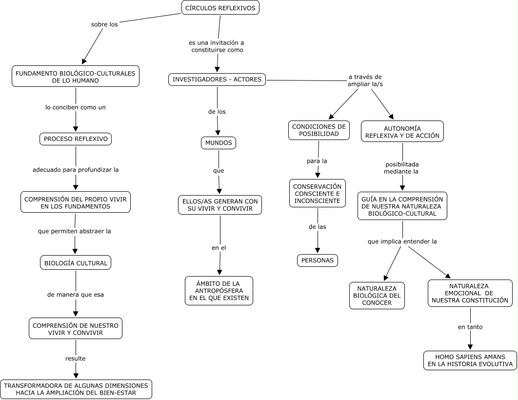
Este Cmap, tiene información relacionada con: Círculos reflexivos, GUÍA EN LA COMPRENSIÓN DE NUESTRA NATURALEZA BIOLÓGICO-CULTURAL que implica entender la NATURALEZA BIOLÓGICA DEL CONOCER, AUTONOMÍA REFLEXIVA Y DE ACCIÓN posibilitada mediante la GUÍA EN LA COMPRENSIÓN DE NUESTRA NATURALEZA BIOLÓGICO-CULTURAL, INVESTIGADORES - ACTORES de los MUNDOS, CÍRCULOS REFLEXIVOS es una invitación a constituirse como INVESTIGADORES - ACTORES, CONSERVACIÓN CONSCIENTE E INCONSCIENTE de las PERSONAS, NATURALEZA EMOCIONAL DE NUESTRA CONSTITUCIÓN en tanto HOMO SAPIENS AMANS EN LA HISTORIA EVOLUTIVA, INVESTIGADORES - ACTORES a través de ampliar la/s CONDICIONES DE POSIBILIDAD, BIOLOGÍA CULTURAL de manera que esa COMPRENSIÓN DE NUESTRO VIVIR Y CONVIVIR, COMPRENSIÓN DE NUESTRO VIVIR Y CONVIVIR resulte TRANSFORMADORA DE ALGUNAS DIMENSIONES HACIA LA AMPLIACIÓN DEL BIEN-ESTAR, GUÍA EN LA COMPRENSIÓN DE NUESTRA NATURALEZA BIOLÓGICO-CULTURAL que implica entender la NATURALEZA EMOCIONAL DE NUESTRA CONSTITUCIÓN, CÍRCULOS REFLEXIVOS sobre los FUNDAMENTO BIOLÓGICO-CULTURALES DE LO HUMANO, PROCESO REFLEXIVO adecuado para profundizar la COMPRENSIÓN DEL PROPIO VIVIR EN LOS FUNDAMENTOS, CONDICIONES DE POSIBILIDAD para la CONSERVACIÓN CONSCIENTE E INCONSCIENTE, COMPRENSIÓN DEL PROPIO VIVIR EN LOS FUNDAMENTOS que permiten abstraer la BIOLOGÍA CULTURAL, FUNDAMENTO BIOLÓGICO-CULTURALES DE LO HUMANO lo conciben como un PROCESO REFLEXIVO, MUNDOS que ELLOS/AS GENERAN CON SU VIVIR Y CONVIVIR, ELLOS/AS GENERAN CON SU VIVIR Y CONVIVIR en el ÁMBITO DE LA ANTROPÓSFERA EN EL QUE EXISTEN, INVESTIGADORES - ACTORES a través de ampliar la/s AUTONOMÍA REFLEXIVA Y DE ACCIÓN