Warning:
JavaScript is turned OFF. None of the links on this page will work until it is reactivated.
If you need help turning JavaScript On, click here.
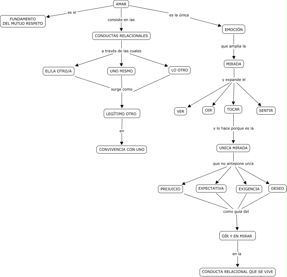
Este Cmap, tiene información relacionada con: Amar, UNICA MIRADA que no antepone un/a EXIGENCIA, UNICA MIRADA que no antepone un/a DESEO, MIRADA y expande el VER, AMAR es el FUNDAMENTO DEL MUTUO RESPETO, TOCAR y lo hace porque es la UNICA MIRADA, UNICA MIRADA que no antepone un/a EXPECTATIVA, AMAR es la única EMOCIÓN, UNICA MIRADA que no antepone un/a PREJUICIO, EL/LA OTRO/A surge como LEGÍTIMO OTRO, DESEO como guía del OÍR Y EN MIRAR, CONDUCTAS RELACIONALES a través de las cuales UNO MISMO, AMAR consiste en las CONDUCTAS RELACIONALES, LEGÍTIMO OTRO en CONVIVENCIA CON UNO, EXIGENCIA como guía del OÍR Y EN MIRAR, MIRADA y expande el SENTIR, MIRADA y expande el TOCAR, MIRADA y expande el OIR, LO OTRO surge como LEGÍTIMO OTRO, EMOCIÓN que amplia la MIRADA, PREJUICIO como guía del OÍR Y EN MIRAR