Warning:
JavaScript is turned OFF. None of the links on this page will work until it is reactivated.
If you need help turning JavaScript On, click here.
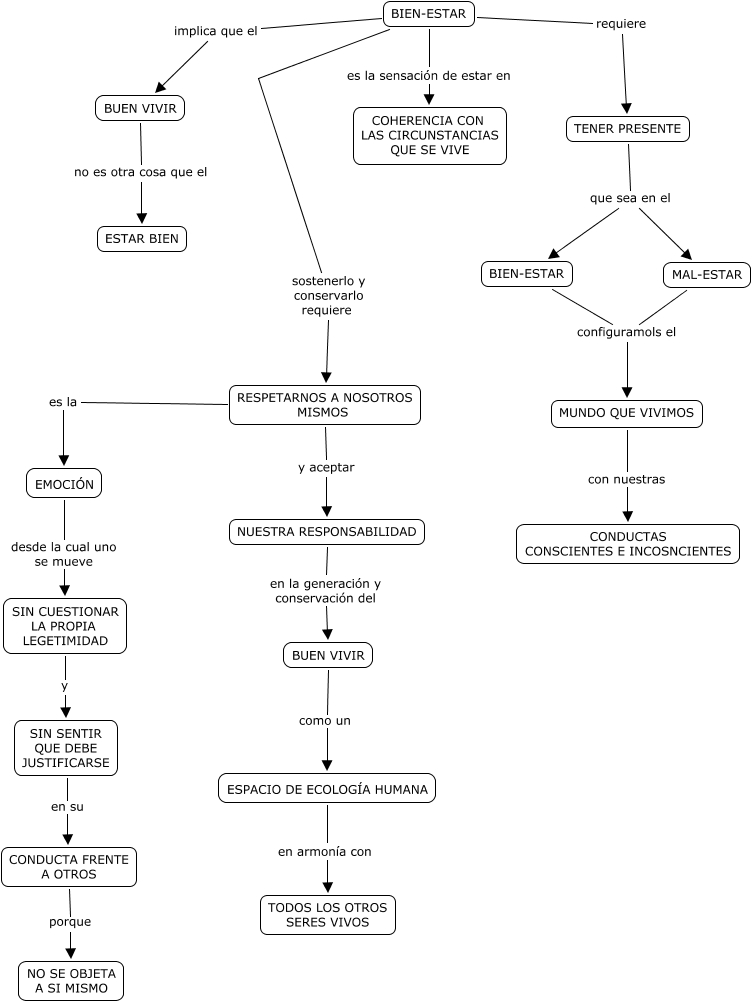
Este Cmap, tiene información relacionada con: BIEN-ESTAR, SIN SENTIR QUE DEBE JUSTIFICARSE en su CONDUCTA FRENTE A OTROS, BIEN-ESTAR implica que el BUEN VIVIR, MAL-ESTAR configuramols el MUNDO QUE VIVIMOS, BIEN-ESTAR es la sensación de estar en COHERENCIA CON LAS CIRCUNSTANCIAS QUE SE VIVE, NUESTRA RESPONSABILIDAD en la generación y conservación del BUEN VIVIR, BUEN VIVIR como un ESPACIO DE ECOLOGÍA HUMANA, TENER PRESENTE que sea en el MAL-ESTAR, BIEN-ESTAR requiere TENER PRESENTE, ESPACIO DE ECOLOGÍA HUMANA en armonía con TODOS LOS OTROS SERES VIVOS, RESPETARNOS A NOSOTROS MISMOS y aceptar NUESTRA RESPONSABILIDAD, BIEN-ESTAR configuramols el MUNDO QUE VIVIMOS, TENER PRESENTE que sea en el BIEN-ESTAR, SIN CUESTIONAR LA PROPIA LEGETIMIDAD y SIN SENTIR QUE DEBE JUSTIFICARSE, CONDUCTA FRENTE A OTROS porque NO SE OBJETA A SI MISMO, BIEN-ESTAR sostenerlo y conservarlo requiere RESPETARNOS A NOSOTROS MISMOS, BUEN VIVIR no es otra cosa que el ESTAR BIEN, EMOCIÓN desde la cual uno se mueve SIN CUESTIONAR LA PROPIA LEGETIMIDAD, RESPETARNOS A NOSOTROS MISMOS es la EMOCIÓN, MUNDO QUE VIVIMOS con nuestras CONDUCTAS CONSCIENTES E INCOSNCIENTES