Warning:
JavaScript is turned OFF. None of the links on this page will work until it is reactivated.
If you need help turning JavaScript On, click here.
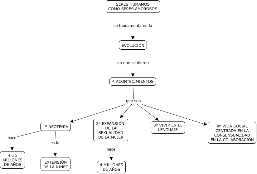
Este Cmap, tiene información relacionada con: Fundamento ser amoroso - evolución, 1º NEOTENIA es la EXTENSIÓN DE LA NIÑEZ, 1º NEOTENIA hace 4 o 5 MILLONES DE AÑOS, EVOLUCIÓN en que se dieron 4 ACONTECIMIENTOS, 4 ACONTECIMIENTOS que son 3º VIVIR EN EL LENGUAJE, SERES HUMAMOS COMO SERES AMOROSOS se fundamenta en la EVOLUCIÓN, 2º EXPANSIÓN DE LA SEXUALIDAD DE LA MUJER hace 4 MILLONES DE AÑOS, 4 ACONTECIMIENTOS que son 4º VIDA SOCIAL CENTRADA EN LA CONSENSUALIDAD EN LA COLABORACIÓN, 4 ACONTECIMIENTOS que son 2º EXPANSIÓN DE LA SEXUALIDAD DE LA MUJER, 4 ACONTECIMIENTOS que son 1º NEOTENIA