Warning:
JavaScript is turned OFF. None of the links on this page will work until it is reactivated.
If you need help turning JavaScript On, click here.
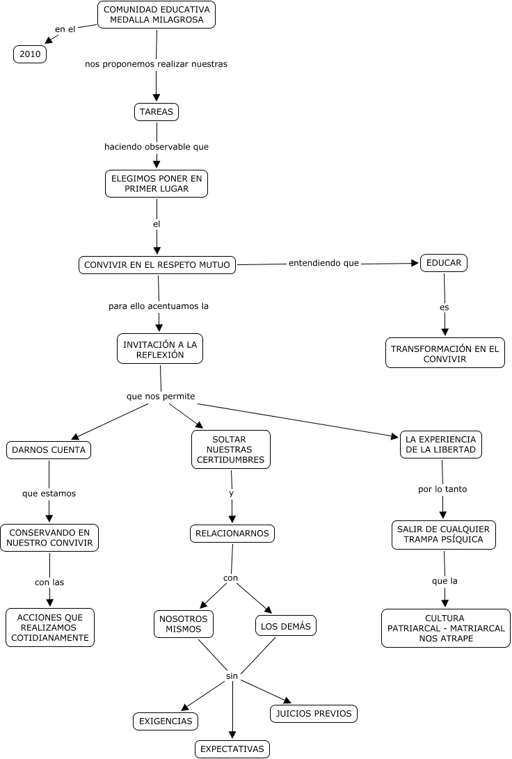
Este Cmap, tiene información relacionada con: 2010 Esquema, INVITACIÓN A LA REFLEXIÓN que nos permite SOLTAR NUESTRAS CERTIDUMBRES, COMUNIDAD EDUCATIVA MEDALLA MILAGROSA nos proponemos realizar nuestras TAREAS, CONVIVIR EN EL RESPETO MUTUO para ello acentuamos la INVITACIÓN A LA REFLEXIÓN, INVITACIÓN A LA REFLEXIÓN que nos permite DARNOS CUENTA, ELEGIMOS PONER EN PRIMER LUGAR el CONVIVIR EN EL RESPETO MUTUO, SOLTAR NUESTRAS CERTIDUMBRES y RELACIONARNOS, NOSOTROS MISMOS sin EXIGENCIAS, LOS DEMÁS sin EXPECTATIVAS, COMUNIDAD EDUCATIVA MEDALLA MILAGROSA en el 2010, LA EXPERIENCIA DE LA LIBERTAD por lo tanto SALIR DE CUALQUIER TRAMPA PSÍQUICA, TAREAS haciendo observable que ELEGIMOS PONER EN PRIMER LUGAR, NOSOTROS MISMOS sin EXPECTATIVAS, CONVIVIR EN EL RESPETO MUTUO entendiendo que EDUCAR, LOS DEMÁS sin EXIGENCIAS, RELACIONARNOS con NOSOTROS MISMOS, NOSOTROS MISMOS sin JUICIOS PREVIOS, LOS DEMÁS sin JUICIOS PREVIOS, CONSERVANDO EN NUESTRO CONVIVIR con las ACCIONES QUE REALIZAMOS COTIDIANAMENTE, SALIR DE CUALQUIER TRAMPA PSÍQUICA que la CULTURA PATRIARCAL - MATRIARCAL NOS ATRAPE, RELACIONARNOS con LOS DEMÁS