Warning:
JavaScript is turned OFF. None of the links on this page will work until it is reactivated.
If you need help turning JavaScript On, click here.
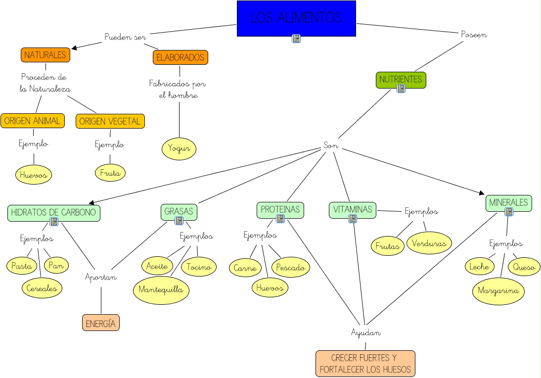
Este Cmap, tiene información relacionada con: Los alimentos, HIDRATOS DE CARBONO Aportan ENERGÍA, GRASAS Ejemplos Mantequilla, HIDRATOS DE CARBONO Ejemplos Pan, NUTRIENTES Son PROTEINAS, GRASAS Ejemplos Aceite, ELABORADOS Fabricados por el hombre Yogur, MINERALES Ayudan CRECER FUERTES Y FORTALECER LOS HUESOS, LOS ALIMENTOS Pueden ser ELABORADOS, MINERALES Ejemplos Leche, LOS ALIMENTOS Pueden ser NATURALES, NUTRIENTES Son MINERALES, PROTEINAS Ejemplos Carne, NUTRIENTES Son HIDRATOS DE CARBONO, NATURALES Proceden de la Naturaleza ORIGEN VEGETAL, VITAMINAS Ayudan CRECER FUERTES Y FORTALECER LOS HUESOS, ORIGEN ANIMAL Ejemplo Huevos, PROTEINAS Ayudan CRECER FUERTES Y FORTALECER LOS HUESOS, VITAMINAS Ejemplos Frutas, NATURALES Proceden de la Naturaleza ORIGEN ANIMAL, HIDRATOS DE CARBONO Ejemplos Pasta