Warning:
JavaScript is turned OFF. None of the links on this page will work until it is reactivated.
If you need help turning JavaScript On, click here.
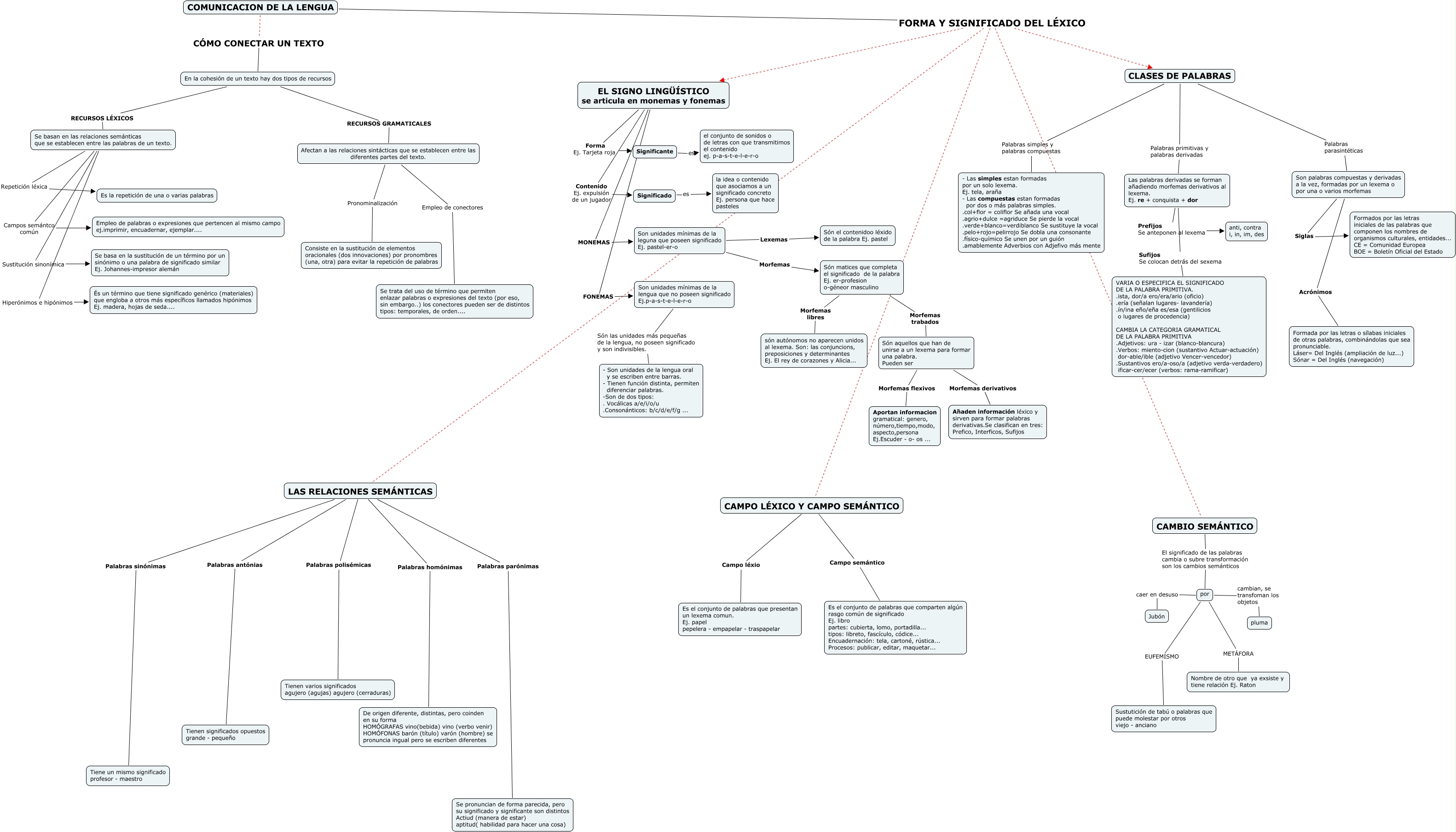
Este Cmap, tiene información relacionada con: TEMA I, Són matices que completa el significado de la palabra Ej. er-profesion o-géneor masculino Morfemas trabados Són aquellos que han de unirse a un lexema para formar una palabra. Pueden ser, por cambian, se transfoman los objetos pluma, EL SIGNO LINGÜÍSTICO se articula en monemas y fonemas FONEMAS Son unidades mínimas de la lengua que no poseen significado Ej.p-a-s-t-e-l-e-r-o, EL SIGNO LINGÜÍSTICO se articula en monemas y fonemas Contenido Ej. expulsión de un jugador Significado, Son unidades mínimas de la leguna que poseen significado Ej. pastel-er-o Morfemas Són matices que completa el significado de la palabra Ej. er-profesion o-géneor masculino, Son unidades mínimas de la leguna que poseen significado Ej. pastel-er-o Lexemas Són el contenidoo léxido de la palabra Ej. pastel, Són aquellos que han de unirse a un lexema para formar una palabra. Pueden ser Morfemas derivativos Añaden información léxico y sirven para formar palabras derivativas.Se clasifican en tres: Prefico, Interficos, Sufijos, por caer en desuso Jubón, LAS RELACIONES SEMÁNTICAS Palabras polisémicas Tienen varios significados agujero (agujas) agujero (cerraduras), Són aquellos que han de unirse a un lexema para formar una palabra. Pueden ser Morfemas flexivos Aportan informacion gramatical: genero, número,tiempo,modo, aspecto,persona Ej.Escuder - o- os ..., Se basan en las relaciones semánticas que se establecen entre las palabras de un texto. Repetición léxica Es la repetición de una o varias palabras, COMUNICACION DE LA LENGUA CÓMO CONECTAR UN TEXTO En la cohesión de un texto hay dos tipos de recursos, LAS RELACIONES SEMÁNTICAS Palabras homónimas De origen diferente, distintas, pero coinden en su forma HOMÓGRAFAS vino(bebida) vino (verbo venir) HOMÓFONAS barón (título) varón (hombre) se pronuncia ingual pero se escriben diferentes, En la cohesión de un texto hay dos tipos de recursos RECURSOS GRAMATICALES Afectan a las relaciones sintácticas que se establecen entre las diferentes partes del texto., COMUNICACION DE LA LENGUA FORMA Y SIGNIFICADO DEL LÉXICO CAMPO LÉXICO Y CAMPO SEMÁNTICO, Afectan a las relaciones sintácticas que se establecen entre las diferentes partes del texto. Empleo de conectores Se trata del uso de término que permiten enlazar palabras o expresiones del texto (por eso, sin embargo..) los conectores pueden ser de distintos tipos: temporales, de orden...., CAMPO LÉXICO Y CAMPO SEMÁNTICO Campo semántico Es el conjunto de palabras que comparten algún rasgo común de significado Ej. libro partes: cubierta, lomo, portadilla... tipos: libreto, fascículo, códice... Encuadernación: tela, cartoné, rústica... Procesos: publicar, editar, maquetar..., CAMBIO SEMÁNTICO El significado de las palabras cambia o subre transformación son los cambios semánticos por, LAS RELACIONES SEMÁNTICAS Palabras antónias Tienen significados opuestos grande - pequeño, COMUNICACION DE LA LENGUA FORMA Y SIGNIFICADO DEL LÉXICO CAMBIO SEMÁNTICO