Warning:
JavaScript is turned OFF. None of the links on this page will work until it is reactivated.
If you need help turning JavaScript On, click here.
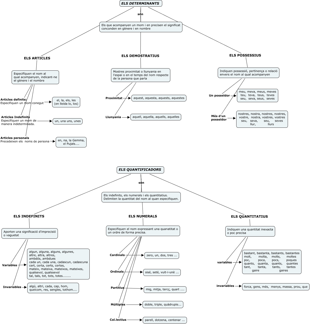
Este Cmap, tiene información relacionada con: TEMA 2 - DETERMINANTS I ELS QUANTIFICADORS, Indiquen una quantitat inexacta o poc precisa invariables forca, gens, més, menys, massa, prou, que, Aporten una significació d'imprecisió o vaguetat Variables algun, alguna, alguns, algunes, altre, altra, altres, ambdós, ambdues cada un, cada una, cadascun, cadascuna cert, certa, certs, certes, mateix, mateixa, mateixos, mateixes, qualsevol, qualssevol tal, tals, tot, tots, totes........, ELS QUANTIFICADORS ELS QUANTITATIUS Indiquen una quantitat inexacta o poc precisa, ELS DETERMINANTS ELS DEMOSTRATIUS Mostres proximitat o llunyania en l'espai o en el temps del nom respecte de la persona que parla, ELS QUANTIFICADORS són Els indefinits, els numerals i els quantitatius. Delimiten la quantitat del nom al quan especifiquen., Indiquen possessió, pertinença o relació envers el nom al qual acompanyen Més d'un posseïdor nostres, nostra, nostres, nostres, vostre, nostra, vostres, vostres seu, seva, seu, seves llur, llurs, Especifiquen el nom expressant una quanatitat o un ordre de forma precisa. Partitius mig, mitja, tercç, quart ...., ELS QUANTIFICADORS ELS INDEFINITS Aporten una significació d'imprecisió o vaguetat, Especifíquen el nom al qual acompanyen, indicant-ne el gènere i el nombre Articles personals Precedeixen els noms de persona en, na, la Gemma, el Pujals...., ELS DETERMINANTS ELS ARTICLES Especifíquen el nom al qual acompanyen, indicant-ne el gènere i el nombre, Indiquen una quantitat inexacta o poc precisa variables bastant, bastanta, bastants, bastantes molt, molta, molts, moltes poc, poca, pocs, poques quants, quanta, quants, quantes tant, tanta, tants, tantes gaire gaires, Especifiquen el nom expressant una quanatitat o un ordre de forma precisa. Múltiples doble, triple, quàdruple..., Aporten una significació d'imprecisió o vaguetat Invariables algú, altri, cada, cap, hom, quelcom, res, sengles, tothom...., Especifíquen el nom al qual acompanyen, indicant-ne el gènere i el nombre Articles Indefinits Especifiquen un mom de manera indeterminada. un, una uns, unes, Mostres proximitat o llunyania en l'espai o en el temps del nom respecte de la persona que parla Proximitat aquest, aquesta, aquests, aquestes, Especifiquen el nom expressant una quanatitat o un ordre de forma precisa. Ordinals sisé, seté, vuit-i-unè ..., Especifiquen el nom expressant una quanatitat o un ordre de forma precisa. Cardinals zero, un, dos, tres ..., Especifíquen el nom al qual acompanyen, indicant-ne el gènere i el nombre Articles definits: Especifiquen un mom conegut el, la, els, les (en lleida lo, los), ELS DETERMINANTS són Els que acompanyen un mom i en precisen el significat conconden en gènere i en nombre, ELS DETERMINANTS ELS POSSESSIUS Indiquen possessió, pertinença o relació envers el nom al qual acompanyen