Warning:
JavaScript is turned OFF. None of the links on this page will work until it is reactivated.
If you need help turning JavaScript On, click here.
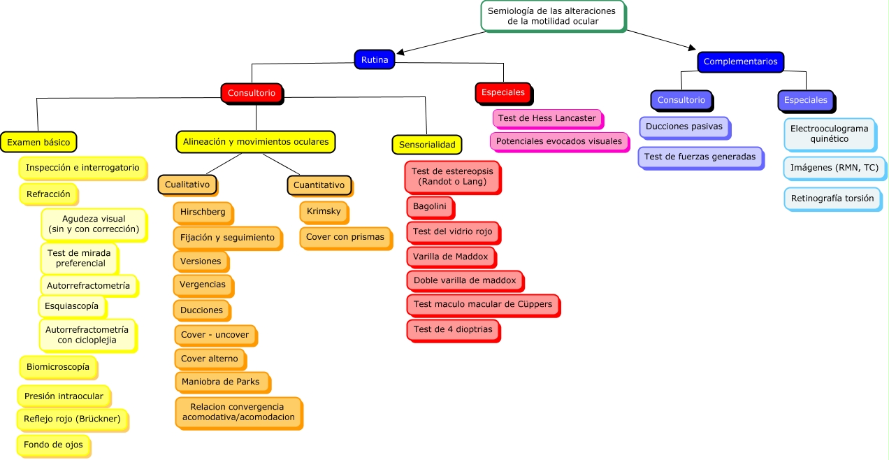
Este Cmap, tiene información relacionada con: estrabismo, Complementarios ???? Especiales, Rutina ???? Especiales, Consultorio Alineación y movimientos oculares, Alineación y movimientos oculares ???? Cualitativo, Semiología de las alteraciones de la motilidad ocular ???? Rutina, Semiología de las alteraciones de la motilidad ocular ???? Complementarios, Complementarios ???? Consultorio, Rutina ???? Consultorio, Consultorio Sensorialidad, Consultorio Examen básico, Alineación y movimientos oculares ???? Cuantitativo