Warning:
JavaScript is turned OFF. None of the links on this page will work until it is reactivated.
If you need help turning JavaScript On, click here.
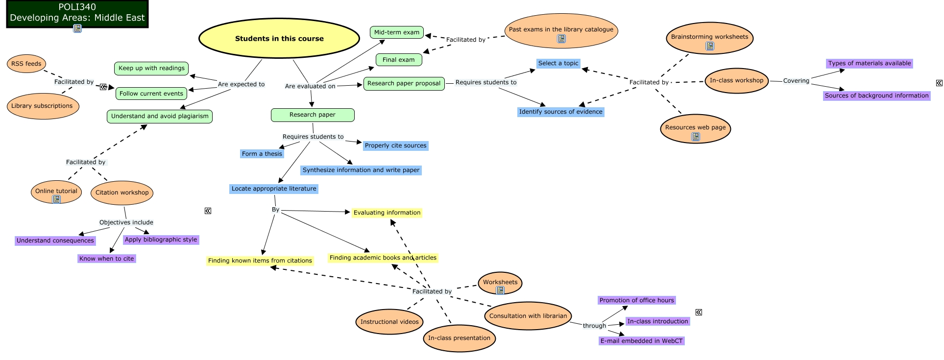
This Concept Map, created with IHMC CmapTools, has information related to: POLI340, Students in this course Are expected to Follow current events, Students in this course Are evaluated on Research paper, Worksheets Facilitated by Finding academic books and articles, Students in this course Are evaluated on Mid-term exam, Resources web page Facilitated by Identify sources of evidence, Citation workshop Objectives include Apply bibliographic style, Citation workshop Facilitated by Understand and avoid plagiarism, Locate appropriate literature By Evaluating information, Research paper Requires students to Form a thesis, Citation workshop Objectives include Know when to cite, Instructional videos Facilitated by Finding academic books and articles, Worksheets Facilitated by Finding known items from citations, Brainstorming worksheets Facilitated by Identify sources of evidence, Consultation with librarian through E-mail embedded in WebCT, In-class presentation Facilitated by Finding known items from citations, In-class presentation Facilitated by Evaluating information, Citation workshop Objectives include Understand consequences, Students in this course Are expected to Understand and avoid plagiarism, In-class presentation Facilitated by Finding academic books and articles, Locate appropriate literature By Finding academic books and articles