Warning:
JavaScript is turned OFF. None of the links on this page will work until it is reactivated.
If you need help turning JavaScript On, click here.
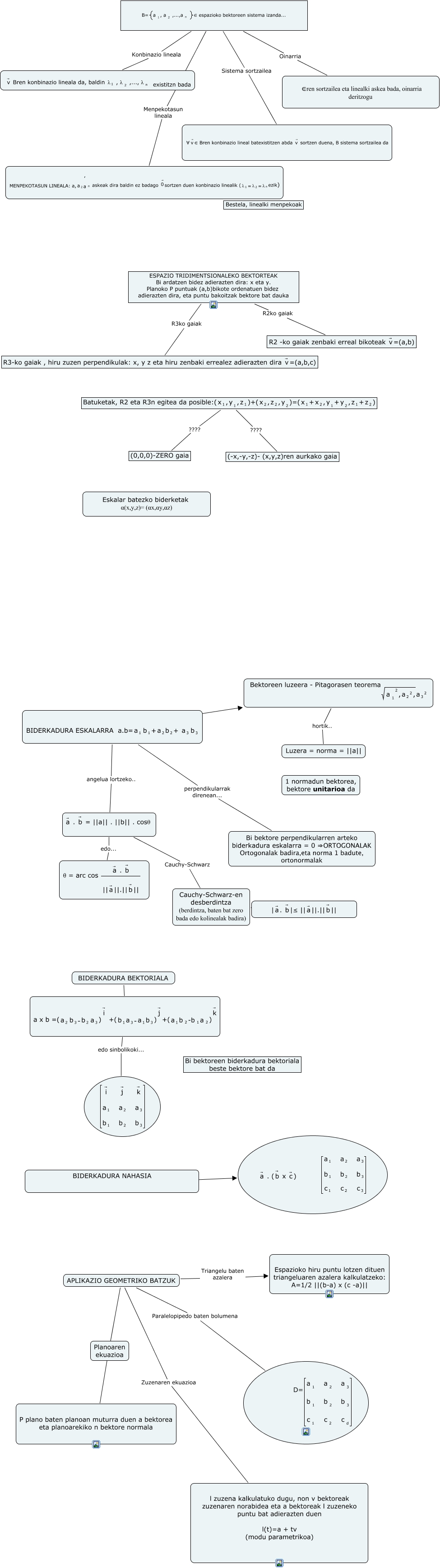
Este Cmap, tiene información relacionada con: mate azkenengoa, APLIKAZIO GEOMETRIKO BATZUK Zuzenaren ekuazioa <math xmlns="http://www.w3.org/1998/Math/MathML"> <mrow> <mtext> 
l zuzena kalkulatuko dugu, non v bektoreak
zuzenaren norabidea eta a bektoreak l zuzeneko
puntu bat adierazten duen

l(t)=a + tv
(modu parametrikoa) </mtext> </mrow> </math>, <math xmlns="http://www.w3.org/1998/Math/MathML"> <mrow> <mtext> B= </mtext> <mfenced open="{" close=""> <mtext> a </mtext> <mmultiscripts> <mtext> </mtext> <mtext> 1 </mtext> <none/> </mmultiscripts> </mfenced> <mtext> , a </mtext> <mmultiscripts> <mtext> </mtext> <mtext> 2 </mtext> <none/> </mmultiscripts> <mtext> ,...,a </mtext> <mmultiscripts> <mtext> </mtext> <mtext> n </mtext> <none/> </mmultiscripts> <mfenced open="" close="}"> <mtext> </mtext> </mfenced> <mtext> ∈ espazioko bektoreen sistema izanda... </mtext> </mrow> </math> Sistema sortzailea <math xmlns="http://www.w3.org/1998/Math/MathML"> <mrow> <mtext> ∀ </mtext> <munderover> <mtext> v </mtext> <none/> <mtext> → </mtext> </munderover> <mtext> ∈ Bren konbinazio lineal batexistitzen abda </mtext> <munderover> <mtext> v </mtext> <none/> <mtext> → </mtext> </munderover> <mtext> sortzen duena, B sistema sortzailea da </mtext> </mrow> </math>, <math xmlns="http://www.w3.org/1998/Math/MathML"> <mrow> <mtext> Batuketak, R2 eta R3n egitea da posible:( </mtext> <mmultiscripts> <mtext> x </mtext> <mtext> 1 </mtext> <none/> </mmultiscripts> <mtext> , </mtext> <mmultiscripts> <mtext> y </mtext> <mtext> 1 </mtext> <none/> </mmultiscripts> <mtext> , </mtext> <mmultiscripts> <mtext> z </mtext> <mtext> 1 </mtext> <none/> </mmultiscripts> <mtext> )+( </mtext> <mmultiscripts> <mtext> x </mtext> <mtext> 2 </mtext> <none/> </mmultiscripts> <mtext> , </mtext> <mmultiscripts> <mtext> z </mtext> <mtext> 2 </mtext> <none/> </mmultiscripts> <mtext> , </mtext> <mmultiscripts> <mtext> y </mtext> <mtext> 2 </mtext> <none/> </mmultiscripts> <mtext> )=( </mtext> <mmultiscripts> <mtext> x </mtext> <mtext> 1 </mtext> <none/> </mmultiscripts> <mtext> + </mtext> <mmultiscripts> <mtext> x </mtext> <mtext> 2 </mtext> <none/> </mmultiscripts> <mtext> , </mtext> <mmultiscripts> <mtext> y </mtext> <mtext> 1 </mtext> <none/> </mmultiscripts> <mtext> + </mtext> <mmultiscripts> <mtext> y </mtext> <mtext> 2 </mtext> <none/> </mmultiscripts> <mtext> , </mtext> <mmultiscripts> <mtext> z </mtext> <mtext> 1 </mtext> <none/> </mmultiscripts> <mtext> + </mtext> <mmultiscripts> <mtext> z </mtext> <mtext> 2 </mtext> <none/> </mmultiscripts> <mtext> ) </mtext> </mrow> </math> ???? (-x,-y,-z)- (x,y,z)ren aurkako gaia, Cauchy-Schwarz-en desberdintza (berdintza, baten bat zero bada edo kolinealak badira) ???? <math xmlns="http://www.w3.org/1998/Math/MathML"> <mrow> <mtext> | </mtext> <munderover> <mtext> a </mtext> <none/> <mtext> → </mtext> </munderover> <mtext> . </mtext> <munderover> <mtext> b </mtext> <none/> <mtext> → </mtext> </munderover> <mtext> |≤ || </mtext> <munderover> <mtext> a </mtext> <none/> <mtext> → </mtext> </munderover> <mtext> ||.|| </mtext> <munderover> <mtext> b </mtext> <none/> <mtext> → </mtext> </munderover> <mtext> || </mtext> </mrow> </math>, BIDERKADURA BEKTORIALA ???? <math xmlns="http://www.w3.org/1998/Math/MathML"> <mrow> <mtext> 

a x b =( </mtext> <mmultiscripts> <mtext> 

a </mtext> <mtext> 2
 </mtext> <none/> </mmultiscripts> <mtext> 
 </mtext> <mmultiscripts> <mtext> 

b </mtext> <mtext> 3 </mtext> <none/> </mmultiscripts> <mtext> 

- </mtext> <mmultiscripts> <mtext> 

b </mtext> <mtext> 2 </mtext> <none/> </mmultiscripts> <mtext> 
 </mtext> <mmultiscripts> <mtext> 

a </mtext> <mtext> 3 </mtext> <none/> </mmultiscripts> <mtext> 

) </mtext> <munderover> <mtext> i </mtext> <none/> <mtext> → </mtext> </munderover> <mtext> 

 +( </mtext> <mmultiscripts> <mtext> 

b </mtext> <mtext> 1 </mtext> <none/> </mmultiscripts> <mmultiscripts> <mtext> 

a </mtext> <mtext> 3 </mtext> <none/> </mmultiscripts> <mtext> 

- </mtext> <mmultiscripts> <mtext> 

a </mtext> <mtext> 1 </mtext> <none/> </mmultiscripts> <mmultiscripts> <mtext> 

b </mtext> <mtext> 3 </mtext> <none/> </mmultiscripts> <mtext> 

) </mtext> <munderover> <mtext> j </mtext> <none/> <mtext> → </mtext> </munderover> <mtext> 

+( </mtext> <mmultiscripts> <mtext> 

a </mtext> <mtext> 1 </mtext> <none/> </mmultiscripts> <mtext> 

b </mtext> <mmultiscripts> <mtext> </mtext> <mtext> 
2 </mtext> <none/> </mmultiscripts> <mtext> 

-b </mtext> <mmultiscripts> <mtext> </mtext> <mtext> 
1 </mtext> <none/> </mmultiscripts> <mtext> 

a </mtext> <mmultiscripts> <mtext> </mtext> <mtext> 
2 </mtext> <none/> </mmultiscripts> <mtext> 

) </mtext> <munderover> <mtext> k </mtext> <none/> <mtext> → </mtext> </munderover> </mrow> </math>, <math xmlns="http://www.w3.org/1998/Math/MathML"> <mrow> <mtext> 

a x b =( </mtext> <mmultiscripts> <mtext> 

a </mtext> <mtext> 2
 </mtext> <none/> </mmultiscripts> <mtext> 
 </mtext> <mmultiscripts> <mtext> 

b </mtext> <mtext> 3 </mtext> <none/> </mmultiscripts> <mtext> 

- </mtext> <mmultiscripts> <mtext> 

b </mtext> <mtext> 2 </mtext> <none/> </mmultiscripts> <mtext> 
 </mtext> <mmultiscripts> <mtext> 

a </mtext> <mtext> 3 </mtext> <none/> </mmultiscripts> <mtext> 

) </mtext> <munderover> <mtext> i </mtext> <none/> <mtext> → </mtext> </munderover> <mtext> 

 +( </mtext> <mmultiscripts> <mtext> 

b </mtext> <mtext> 1 </mtext> <none/> </mmultiscripts> <mmultiscripts> <mtext> 

a </mtext> <mtext> 3 </mtext> <none/> </mmultiscripts> <mtext> 

- </mtext> <mmultiscripts> <mtext> 

a </mtext> <mtext> 1 </mtext> <none/> </mmultiscripts> <mmultiscripts> <mtext> 

b </mtext> <mtext> 3 </mtext> <none/> </mmultiscripts> <mtext> 

) </mtext> <munderover> <mtext> j </mtext> <none/> <mtext> → </mtext> </munderover> <mtext> 

+( </mtext> <mmultiscripts> <mtext> 

a </mtext> <mtext> 1 </mtext> <none/> </mmultiscripts> <mtext> 

b </mtext> <mmultiscripts> <mtext> </mtext> <mtext> 
2 </mtext> <none/> </mmultiscripts> <mtext> 

-b </mtext> <mmultiscripts> <mtext> </mtext> <mtext> 
1 </mtext> <none/> </mmultiscripts> <mtext> 

a </mtext> <mmultiscripts> <mtext> </mtext> <mtext> 
2 </mtext> <none/> </mmultiscripts> <mtext> 

) </mtext> <munderover> <mtext> k </mtext> <none/> <mtext> → </mtext> </munderover> </mrow> </math> edo sinbolikoki... <math xmlns="http://www.w3.org/1998/Math/MathML"> <mrow> <mfenced open="[" close="]"> <mtable> <mtr> <mtd> <munderover> <mtext> i </mtext> <none/> <mtext> → </mtext> </munderover> </mtd> <mtd> <munderover> <mtext> j </mtext> <none/> <mtext> → </mtext> </munderover> </mtd> <mtd> <munderover> <mtext> k </mtext> <none/> <mtext> → </mtext> </munderover> </mtd> </mtr> <mtr> <mtd> <mmultiscripts> <mtext> a </mtext> <mtext> 1 </mtext> <none/> </mmultiscripts> </mtd> <mtd> <mmultiscripts> <mtext> a </mtext> <mtext> 2 </mtext> <none/> </mmultiscripts> </mtd> <mtd> <mmultiscripts> <mtext> a </mtext> <mtext> 3 </mtext> <none/> </mmultiscripts> </mtd> </mtr> <mtr> <mtd> <mmultiscripts> <mtext> b </mtext> <mtext> 1 </mtext> <none/> </mmultiscripts> </mtd> <mtd> <mmultiscripts> <mtext> b </mtext> <mtext> 2 </mtext> <none/> </mmultiscripts> </mtd> <mtd> <mmultiscripts> <mtext> b </mtext> <mtext> 3 </mtext> <none/> </mmultiscripts> </mtd> </mtr> </mtable> </mfenced> </mrow> </math>, <math xmlns="http://www.w3.org/1998/Math/MathML"> <mrow> <munderover> <mtext> a </mtext> <none/> <mtext> → </mtext> </munderover> <mtext> . </mtext> <munderover> <mtext> b </mtext> <none/> <mtext> → </mtext> </munderover> <mtext> = ||a|| . ||b|| . cosθ </mtext> </mrow> </math> edo... <math xmlns="http://www.w3.org/1998/Math/MathML"> <mrow> <mtext> θ = arc cos </mtext> <mfrac> <mrow> <munderover> <mtext> a </mtext> <none/> <mtext> → </mtext> </munderover> <mtext> . </mtext> <munderover> <mtext> b </mtext> <none/> <mtext> → </mtext> </munderover> </mrow> <mrow> <mtext> || </mtext> <munderover> <mrow> <munderover> <mtext> a </mtext> <none/> <mtext> → </mtext> </munderover> <mtext> ||.|| </mtext> <munderover> <mtext> b </mtext> <none/> <mtext> → </mtext> </munderover> <mtext> || </mtext> </mrow> <none/> <mtext> </mtext> </munderover> </mrow> </mfrac> <mtext> </mtext> </mrow> </math>, BIDERKADURA NAHASIA ???? <math xmlns="http://www.w3.org/1998/Math/MathML"> <mrow> <munderover> <mtext> a </mtext> <none/> <mtext> → </mtext> </munderover> <mtext> . ( </mtext> <munderover> <mtext> b </mtext> <none/> <mtext> → </mtext> </munderover> <mtext> x </mtext> <munderover> <mtext> c </mtext> <none/> <mtext> → </mtext> </munderover> <mtext> ) </mtext> <mfenced open="[" close="]"> <mtable> <mtr> <mtd> <mmultiscripts> <mtext> a </mtext> <mtext> 1 </mtext> <none/> </mmultiscripts> </mtd> <mtd> <mmultiscripts> <mtext> a </mtext> <mtext> 2 </mtext> <none/> </mmultiscripts> </mtd> <mtd> <mmultiscripts> <mtext> a </mtext> <mtext> 3 </mtext> <none/> </mmultiscripts> </mtd> </mtr> <mtr> <mtd> <mmultiscripts> <mtext> b </mtext> <mtext> 1 </mtext> <none/> </mmultiscripts> </mtd> <mtd> <mmultiscripts> <mtext> b </mtext> <mtext> 2 </mtext> <none/> </mmultiscripts> </mtd> <mtd> <mmultiscripts> <mtext> b </mtext> <mtext> 3 </mtext> <none/> </mmultiscripts> </mtd> </mtr> <mtr> <mtd> <mmultiscripts> <mtext> c </mtext> <mtext> 1 </mtext> <none/> </mmultiscripts> </mtd> <mtd> <mmultiscripts> <mtext> c </mtext> <mtext> 2 </mtext> <none/> </mmultiscripts> </mtd> <mtd> <mmultiscripts> <mtext> c </mtext> <mtext> 3 </mtext> <none/> </mmultiscripts> </mtd> </mtr> </mtable> </mfenced> </mrow> </math>, <math xmlns="http://www.w3.org/1998/Math/MathML"> <mrow> <munderover> <mtext> a </mtext> <none/> <mtext> → </mtext> </munderover> <mtext> . </mtext> <munderover> <mtext> b </mtext> <none/> <mtext> → </mtext> </munderover> <mtext> = ||a|| . ||b|| . cosθ </mtext> </mrow> </math> Cauchy-Schwarz Cauchy-Schwarz-en desberdintza (berdintza, baten bat zero bada edo kolinealak badira), ESPAZIO TRIDIMENTSIONALEKO BEKTORTEAK Bi ardatzen bidez adierazten dira: x eta y. Planoko P puntuak (a,b)bikote ordenatuen bidez adierazten dira, eta puntu bakoitzak bektore bat dauka R2ko gaiak <math xmlns="http://www.w3.org/1998/Math/MathML"> <mrow> <mtext> R2 -ko gaiak zenbaki erreal bikoteak </mtext> <munderover> <mtext> v </mtext> <none/> <mtext> → </mtext> </munderover> <mtext> =(a,b) </mtext> </mrow> </math>, APLIKAZIO GEOMETRIKO BATZUK P plano baten planoan muturra duen a bektorea eta planoarekiko n bektore normala, ESPAZIO TRIDIMENTSIONALEKO BEKTORTEAK Bi ardatzen bidez adierazten dira: x eta y. Planoko P puntuak (a,b)bikote ordenatuen bidez adierazten dira, eta puntu bakoitzak bektore bat dauka R3ko gaiak <math xmlns="http://www.w3.org/1998/Math/MathML"> <mrow> <mtext> R3-ko gaiak , hiru zuzen perpendikulak: x, y z eta hiru zenbaki errealez adierazten dira </mtext> <munderover> <mtext> v </mtext> <none/> <mtext> → </mtext> </munderover> <mtext> =(a,b,c) </mtext> </mrow> </math>, APLIKAZIO GEOMETRIKO BATZUK Triangelu baten azalera <math xmlns="http://www.w3.org/1998/Math/MathML"> <mrow> <mtext> 
Espazioko hiru puntu lotzen dituen
triangeluaren azalera kalkulatzeko:
A=1/2 ||(b-a) x (c -a)|| </mtext> </mrow> </math>, <math xmlns="http://www.w3.org/1998/Math/MathML"> <mrow> <mtext> Batuketak, R2 eta R3n egitea da posible:( </mtext> <mmultiscripts> <mtext> x </mtext> <mtext> 1 </mtext> <none/> </mmultiscripts> <mtext> , </mtext> <mmultiscripts> <mtext> y </mtext> <mtext> 1 </mtext> <none/> </mmultiscripts> <mtext> , </mtext> <mmultiscripts> <mtext> z </mtext> <mtext> 1 </mtext> <none/> </mmultiscripts> <mtext> )+( </mtext> <mmultiscripts> <mtext> x </mtext> <mtext> 2 </mtext> <none/> </mmultiscripts> <mtext> , </mtext> <mmultiscripts> <mtext> z </mtext> <mtext> 2 </mtext> <none/> </mmultiscripts> <mtext> , </mtext> <mmultiscripts> <mtext> y </mtext> <mtext> 2 </mtext> <none/> </mmultiscripts> <mtext> )=( </mtext> <mmultiscripts> <mtext> x </mtext> <mtext> 1 </mtext> <none/> </mmultiscripts> <mtext> + </mtext> <mmultiscripts> <mtext> x </mtext> <mtext> 2 </mtext> <none/> </mmultiscripts> <mtext> , </mtext> <mmultiscripts> <mtext> y </mtext> <mtext> 1 </mtext> <none/> </mmultiscripts> <mtext> + </mtext> <mmultiscripts> <mtext> y </mtext> <mtext> 2 </mtext> <none/> </mmultiscripts> <mtext> , </mtext> <mmultiscripts> <mtext> z </mtext> <mtext> 1 </mtext> <none/> </mmultiscripts> <mtext> + </mtext> <mmultiscripts> <mtext> z </mtext> <mtext> 2 </mtext> <none/> </mmultiscripts> <mtext> ) </mtext> </mrow> </math> ???? (0,0,0)-ZERO gaia, <math xmlns="http://www.w3.org/1998/Math/MathML"> <mrow> <mtext> 
BIDERKADURA ESKALARRA a.b= </mtext> <mmultiscripts> <mtext> 
a </mtext> <mtext> 1 </mtext> <none/> </mmultiscripts> <mtext> 
 </mtext> <mmultiscripts> <mtext> 
b </mtext> <mtext> 1
 </mtext> <none/> </mmultiscripts> <mtext> 
+ </mtext> <mmultiscripts> <mtext> 
a </mtext> <mtext> 2 </mtext> <none/> </mmultiscripts> <mmultiscripts> <mtext> 
b </mtext> <mtext> 2 </mtext> <none/> </mmultiscripts> <mtext> 
+ </mtext> <mmultiscripts> <mtext> 
a </mtext> <mtext> 3
 </mtext> <none/> </mmultiscripts> <mtext> 
 </mtext> <mmultiscripts> <mtext> 
b </mtext> <mtext> 3 </mtext> <none/> </mmultiscripts> <mtext> 

 </mtext> </mrow> </math> perpendikularrak direnean... Bi bektore perpendikularren arteko biderkadura eskalarra = 0 ⇒ORTOGONALAK Ortogonalak badira,eta norma 1 badute, ortonormalak, <math xmlns="http://www.w3.org/1998/Math/MathML"> <mrow> <mtext> 
BIDERKADURA ESKALARRA a.b= </mtext> <mmultiscripts> <mtext> 
a </mtext> <mtext> 1 </mtext> <none/> </mmultiscripts> <mtext> 
 </mtext> <mmultiscripts> <mtext> 
b </mtext> <mtext> 1
 </mtext> <none/> </mmultiscripts> <mtext> 
+ </mtext> <mmultiscripts> <mtext> 
a </mtext> <mtext> 2 </mtext> <none/> </mmultiscripts> <mmultiscripts> <mtext> 
b </mtext> <mtext> 2 </mtext> <none/> </mmultiscripts> <mtext> 
+ </mtext> <mmultiscripts> <mtext> 
a </mtext> <mtext> 3
 </mtext> <none/> </mmultiscripts> <mtext> 
 </mtext> <mmultiscripts> <mtext> 
b </mtext> <mtext> 3 </mtext> <none/> </mmultiscripts> <mtext> 

 </mtext> </mrow> </math> ???? <math xmlns="http://www.w3.org/1998/Math/MathML"> <mrow> <mtext> Bektoreen luzeera - Pitagorasen teorema
 
 </mtext> <msqrt> <mrow> <mmultiscripts> <mrow> <mtext> a </mtext> <mmultiscripts> <mtext> </mtext> <mtext> 1 </mtext> <none/> </mmultiscripts> </mrow> <none/> <mtext> 2 </mtext> </mmultiscripts> <mtext> , </mtext> <mmultiscripts> <mmultiscripts> <mtext> a </mtext> <mtext> 2 </mtext> <none/> </mmultiscripts> <none/> <mtext> 2 </mtext> </mmultiscripts> <mtext> , </mtext> </mrow> </msqrt> <mrow> <mmultiscripts> <mmultiscripts> <mmultiscripts> <mtext> a </mtext> <mtext> 3 </mtext> <none/> </mmultiscripts> <none/> <mtext> 2 </mtext> </mmultiscripts> <mtext> </mtext> <none/> </mmultiscripts> </mrow> <mmultiscripts> <mtext> </mtext> <none/> <mtext> </mtext> </mmultiscripts> </mrow> </math>, <math xmlns="http://www.w3.org/1998/Math/MathML"> <mrow> <mtext> B= </mtext> <mfenced open="{" close=""> <mtext> a </mtext> <mmultiscripts> <mtext> </mtext> <mtext> 1 </mtext> <none/> </mmultiscripts> </mfenced> <mtext> , a </mtext> <mmultiscripts> <mtext> </mtext> <mtext> 2 </mtext> <none/> </mmultiscripts> <mtext> ,...,a </mtext> <mmultiscripts> <mtext> </mtext> <mtext> n </mtext> <none/> </mmultiscripts> <mfenced open="" close="}"> <mtext> </mtext> </mfenced> <mtext> ∈ espazioko bektoreen sistema izanda... </mtext> </mrow> </math> Konbinazio lineala <math xmlns="http://www.w3.org/1998/Math/MathML"> <mrow> <mtext> </mtext> <munderover> <mtext> v </mtext> <none/> <mtext> → </mtext> </munderover> <mtext> Bren konbinazio lineala da, baldin </mtext> <mmultiscripts> <mtext> λ </mtext> <mtext> 1 </mtext> <none/> </mmultiscripts> <mtext> , λ </mtext> <mmultiscripts> <mtext> </mtext> <mtext> 2 </mtext> <none/> </mmultiscripts> <mtext> ,..., λ </mtext> <mmultiscripts> <mtext> </mtext> <mtext> n </mtext> <none/> </mmultiscripts> <mtext> 
existitzn bada </mtext> </mrow> </math>, <math xmlns="http://www.w3.org/1998/Math/MathML"> <mrow> <mtext> B= </mtext> <mfenced open="{" close=""> <mtext> a </mtext> <mmultiscripts> <mtext> </mtext> <mtext> 1 </mtext> <none/> </mmultiscripts> </mfenced> <mtext> , a </mtext> <mmultiscripts> <mtext> </mtext> <mtext> 2 </mtext> <none/> </mmultiscripts> <mtext> ,...,a </mtext> <mmultiscripts> <mtext> </mtext> <mtext> n </mtext> <none/> </mmultiscripts> <mfenced open="" close="}"> <mtext> </mtext> </mfenced> <mtext> ∈ espazioko bektoreen sistema izanda... </mtext> </mrow> </math> Oinarria ∈ren sortzailea eta linealki askea bada, oinarria deritzogu, <math xmlns="http://www.w3.org/1998/Math/MathML"> <mrow> <mtext> Bektoreen luzeera - Pitagorasen teorema
 
 </mtext> <msqrt> <mrow> <mmultiscripts> <mrow> <mtext> a </mtext> <mmultiscripts> <mtext> </mtext> <mtext> 1 </mtext> <none/> </mmultiscripts> </mrow> <none/> <mtext> 2 </mtext> </mmultiscripts> <mtext> , </mtext> <mmultiscripts> <mmultiscripts> <mtext> a </mtext> <mtext> 2 </mtext> <none/> </mmultiscripts> <none/> <mtext> 2 </mtext> </mmultiscripts> <mtext> , </mtext> </mrow> </msqrt> <mrow> <mmultiscripts> <mmultiscripts> <mmultiscripts> <mtext> a </mtext> <mtext> 3 </mtext> <none/> </mmultiscripts> <none/> <mtext> 2 </mtext> </mmultiscripts> <mtext> </mtext> <none/> </mmultiscripts> </mrow> <mmultiscripts> <mtext> </mtext> <none/> <mtext> </mtext> </mmultiscripts> </mrow> </math> hortik.. Luzera = norma = ||a||, <math xmlns="http://www.w3.org/1998/Math/MathML"> <mrow> <mtext> 
BIDERKADURA ESKALARRA a.b= </mtext> <mmultiscripts> <mtext> 
a </mtext> <mtext> 1 </mtext> <none/> </mmultiscripts> <mtext> 
 </mtext> <mmultiscripts> <mtext> 
b </mtext> <mtext> 1
 </mtext> <none/> </mmultiscripts> <mtext> 
+ </mtext> <mmultiscripts> <mtext> 
a </mtext> <mtext> 2 </mtext> <none/> </mmultiscripts> <mmultiscripts> <mtext> 
b </mtext> <mtext> 2 </mtext> <none/> </mmultiscripts> <mtext> 
+ </mtext> <mmultiscripts> <mtext> 
a </mtext> <mtext> 3
 </mtext> <none/> </mmultiscripts> <mtext> 
 </mtext> <mmultiscripts> <mtext> 
b </mtext> <mtext> 3 </mtext> <none/> </mmultiscripts> <mtext> 

 </mtext> </mrow> </math> angelua lortzeko.. <math xmlns="http://www.w3.org/1998/Math/MathML"> <mrow> <munderover> <mtext> a </mtext> <none/> <mtext> → </mtext> </munderover> <mtext> . </mtext> <munderover> <mtext> b </mtext> <none/> <mtext> → </mtext> </munderover> <mtext> = ||a|| . ||b|| . cosθ </mtext> </mrow> </math>