Warning:
JavaScript is turned OFF. None of the links on this page will work until it is reactivated.
If you need help turning JavaScript On, click here.
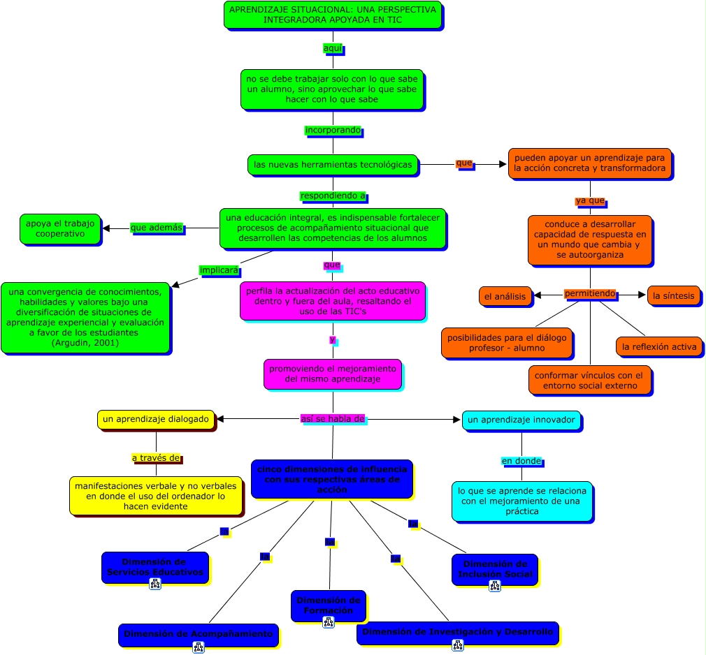
Este Cmap, tiene información relacionada con: aprendizaje situacional.Foro3, las nuevas herramientas tecnológicas respondiendo a una educación integral, es indispensable fortalecer procesos de acompañamiento situacional que desarrollen las competencias de los alumnos, conduce a desarrollar capacidad de respuesta en un mundo que cambia y se autoorganiza permitiendo posibilidades para el diálogo profesor - alumno, APRENDIZAJE SITUACIONAL: UNA PERSPECTIVA INTEGRADORA APOYADA EN TIC aquí no se debe trabajar solo con lo que sabe un alumno, sino aprovechar lo que sabe hacer con lo que sabe, cinco dimensiones de influencia con sus respectivas áreas de acción la Dimensión de Formación, un aprendizaje innovador en donde lo que se aprende se relaciona con el mejoramiento de una práctica, promoviendo el mejoramiento del mismo aprendizaje así se habla de un aprendizaje dialogado, cinco dimensiones de influencia con sus respectivas áreas de acción la Dimensión de Servicios Educativos, pueden apoyar un aprendizaje para la acción concreta y transformadora ya que conduce a desarrollar capacidad de respuesta en un mundo que cambia y se autoorganiza, conduce a desarrollar capacidad de respuesta en un mundo que cambia y se autoorganiza permitiendo la reflexión activa, perfila la actualización del acto educativo dentro y fuera del aula, resaltando el uso de las TIC's y promoviendo el mejoramiento del mismo aprendizaje, cinco dimensiones de influencia con sus respectivas áreas de acción la Dimensión de Inclusión Social, las nuevas herramientas tecnológicas que pueden apoyar un aprendizaje para la acción concreta y transformadora, una educación integral, es indispensable fortalecer procesos de acompañamiento situacional que desarrollen las competencias de los alumnos que perfila la actualización del acto educativo dentro y fuera del aula, resaltando el uso de las TIC's, conduce a desarrollar capacidad de respuesta en un mundo que cambia y se autoorganiza permitiendo la síntesis, cinco dimensiones de influencia con sus respectivas áreas de acción la Dimensión de Investigación y Desarrollo, una educación integral, es indispensable fortalecer procesos de acompañamiento situacional que desarrollen las competencias de los alumnos que además apoya el trabajo cooperativo, cinco dimensiones de influencia con sus respectivas áreas de acción la Dimensión de Acompañamiento, conduce a desarrollar capacidad de respuesta en un mundo que cambia y se autoorganiza permitiendo conformar vínculos con el entorno social externo, un aprendizaje dialogado a través de manifestaciones verbale y no verbales en donde el uso del ordenador lo hacen evidente, promoviendo el mejoramiento del mismo aprendizaje así se habla de cinco dimensiones de influencia con sus respectivas áreas de acción