Warning:
JavaScript is turned OFF. None of the links on this page will work until it is reactivated.
If you need help turning JavaScript On, click here.
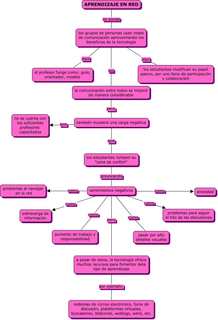
Este Cmap, tiene información relacionada con: aprendizaje en red.f2, sentimientos negativos pero a pesar de estos, la tecnología ofrece muchos recursos para fomentar éste tipo de aprendizaje, los grupos de personas usan redes de comunicación aprovechando los beneficios de la tecnología aquí los estudiantes modifican su papel pasivo, por uno lleno de participación y colaboración, sentimientos negativos como problemas para seguir el hilo de las discusiones, también muestra una carga negativa que no se cuenta con los suficientes profesores capacitados, APRENDIZAJE EN RED es donde los grupos de personas usan redes de comunicación aprovechando los beneficios de la tecnología, sentimientos negativos como ansiedad, los estudiantes rompen su "zona de confort" provocando sentimientos negativos, la comunicación entre todos se mejora de manera considerable pero también muestra una carga negativa, sentimientos negativos como aumento de trabajo y responsabilidad, sentimientos negativos como pasar por alto detalles visuales, a pesar de estos, la tecnología ofrece muchos recursos para fomentar éste tipo de aprendizaje por ejemplo: sistemas de correo electrónico, foros de discusión, plataformas virtuales, buscadores, bitácoras, weblogs, wikis, etc., sentimientos negativos como sobrecarga de información, también muestra una carga negativa que los estudiantes rompen su "zona de confort", los grupos de personas usan redes de comunicación aprovechando los beneficios de la tecnología así la comunicación entre todos se mejora de manera considerable, sentimientos negativos como problemas al navegar en la red, los grupos de personas usan redes de comunicación aprovechando los beneficios de la tecnología aquí el profesor funge como: guía, orientador, modelo