Warning:
JavaScript is turned OFF. None of the links on this page will work until it is reactivated.
If you need help turning JavaScript On, click here.
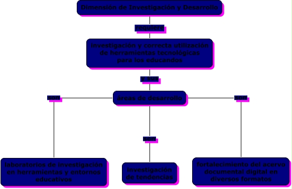
Este Cmap, tiene información relacionada con: dimension4.f3, áreas de desarrollo son laboratorios de investigación en herramientas y entornos educativos, Dimensión de Investigación y Desarrollo requiere investigación y correcta utilización de herramientas tecnológicas para los educandos, áreas de desarrollo son fortalecimiento del acervo documental digital en diversos formatos, investigación y correcta utilización de herramientas tecnológicas para los educandos y sus áreas de desarrollo, áreas de desarrollo son investigación de tendencias