Warning:
JavaScript is turned OFF. None of the links on this page will work until it is reactivated.
If you need help turning JavaScript On, click here.
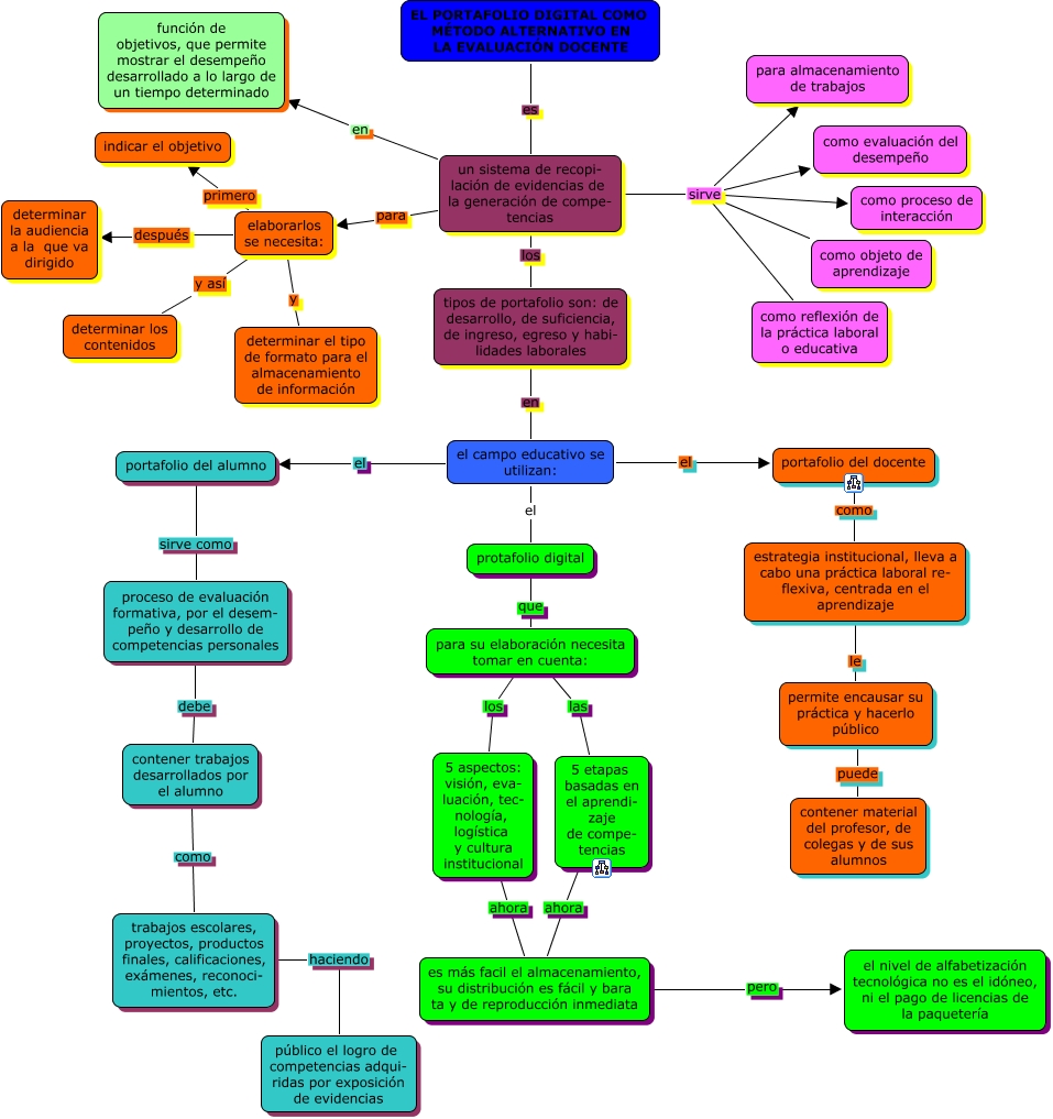
Este Cmap, tiene información relacionada con: portafolio.Foro6, proceso de evaluación formativa, por el desem- peño y desarrollo de competencias personales debe contener trabajos desarrollados por el alumno, tipos de portafolio son: de desarrollo, de suficiencia, de ingreso, egreso y habi- lidades laborales en el campo educativo se utilizan:, un sistema de recopi- lación de evidencias de la generación de compe- tencias para elaborarlos se necesita:, EL PORTAFOLIO DIGITAL COMO MÉTODO ALTERNATIVO EN LA EVALUACIÓN DOCENTE es un sistema de recopi- lación de evidencias de la generación de compe- tencias, es más facil el almacenamiento, su distribución es fácil y bara ta y de reproducción inmediata pero el nivel de alfabetización tecnológica no es el idóneo, ni el pago de licencias de la paquetería, para su elaboración necesita tomar en cuenta: los 5 aspectos: visión, eva- luación, tec- nología, logística y cultura institucional, portafolio del docente como estrategia institucional, lleva a cabo una práctica laboral re- flexiva, centrada en el aprendizaje, contener trabajos desarrollados por el alumno como trabajos escolares, proyectos, productos finales, calificaciones, exámenes, reconoci- mientos, etc., el campo educativo se utilizan: el protafolio digital, el campo educativo se utilizan: el portafolio del docente, elaborarlos se necesita: después determinar la audiencia a la que va dirigido, un sistema de recopi- lación de evidencias de la generación de compe- tencias en función de objetivos, que permite mostrar el desempeño desarrollado a lo largo de un tiempo determinado, un sistema de recopi- lación de evidencias de la generación de compe- tencias sirve como objeto de aprendizaje, un sistema de recopi- lación de evidencias de la generación de compe- tencias sirve como evaluación del desempeño, protafolio digital que para su elaboración necesita tomar en cuenta:, para su elaboración necesita tomar en cuenta: las 5 etapas basadas en el aprendi- zaje de compe- tencias, 5 aspectos: visión, eva- luación, tec- nología, logística y cultura institucional ahora es más facil el almacenamiento, su distribución es fácil y bara ta y de reproducción inmediata, elaborarlos se necesita: y así determinar los contenidos, portafolio del alumno sirve como proceso de evaluación formativa, por el desem- peño y desarrollo de competencias personales, un sistema de recopi- lación de evidencias de la generación de compe- tencias sirve para almacenamiento de trabajos