Warning:
JavaScript is turned OFF. None of the links on this page will work until it is reactivated.
If you need help turning JavaScript On, click here.
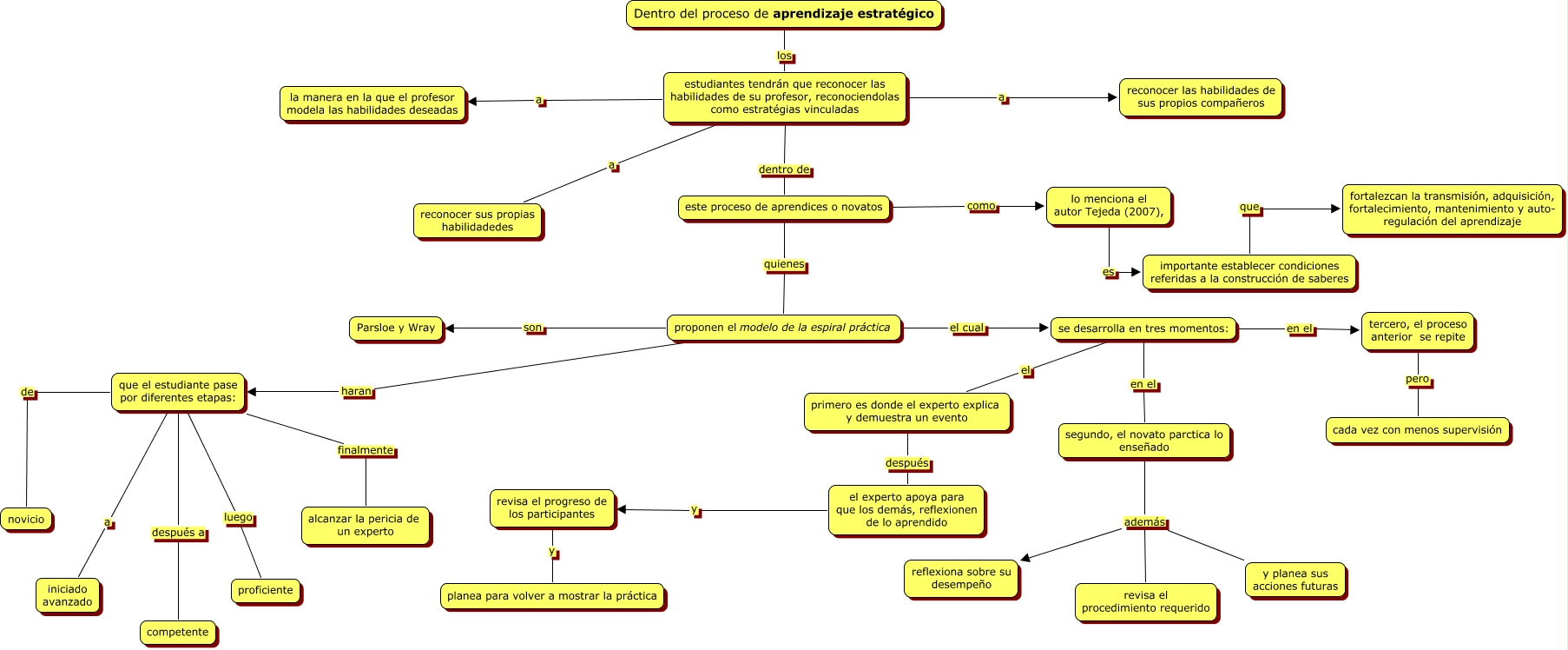
Este Cmap, tiene información relacionada con: aprendizaje estratégico.f1, segundo, el novato parctica lo enseñado además revisa el procedimiento requerido, lo menciona el autor Tejeda (2007), es importante establecer condiciones referidas a la construcción de saberes, el experto apoya para que los demás, reflexionen de lo aprendido y revisa el progreso de los participantes, revisa el progreso de los participantes y planea para volver a mostrar la práctica, estudiantes tendrán que reconocer las habilidades de su profesor, reconociendolas como estratégias vinculadas a reconocer las habilidades de sus propios compañeros, estudiantes tendrán que reconocer las habilidades de su profesor, reconociendolas como estratégias vinculadas dentro de este proceso de aprendices o novatos, primero es donde el experto explica y demuestra un evento después el experto apoya para que los demás, reflexionen de lo aprendido, importante establecer condiciones referidas a la construcción de saberes que fortalezcan la transmisión, adquisición, fortalecimiento, mantenimiento y auto- regulación del aprendizaje, este proceso de aprendices o novatos como lo menciona el autor Tejeda (2007),, proponen el modelo de la espiral práctica el cual se desarrolla en tres momentos:, tercero, el proceso anterior se repite pero cada vez con menos supervisión, este proceso de aprendices o novatos quienes proponen el modelo de la espiral práctica, que el estudiante pase por diferentes etapas: a iniciado avanzado, proponen el modelo de la espiral práctica son Parsloe y Wray, que el estudiante pase por diferentes etapas: después a competente, estudiantes tendrán que reconocer las habilidades de su profesor, reconociendolas como estratégias vinculadas a la manera en la que el profesor modela las habilidades deseadas, se desarrolla en tres momentos: en el segundo, el novato parctica lo enseñado, se desarrolla en tres momentos: el primero es donde el experto explica y demuestra un evento, que el estudiante pase por diferentes etapas: de novicio, que el estudiante pase por diferentes etapas: finalmente alcanzar la pericia de un experto