Warning:
JavaScript is turned OFF. None of the links on this page will work until it is reactivated.
If you need help turning JavaScript On, click here.
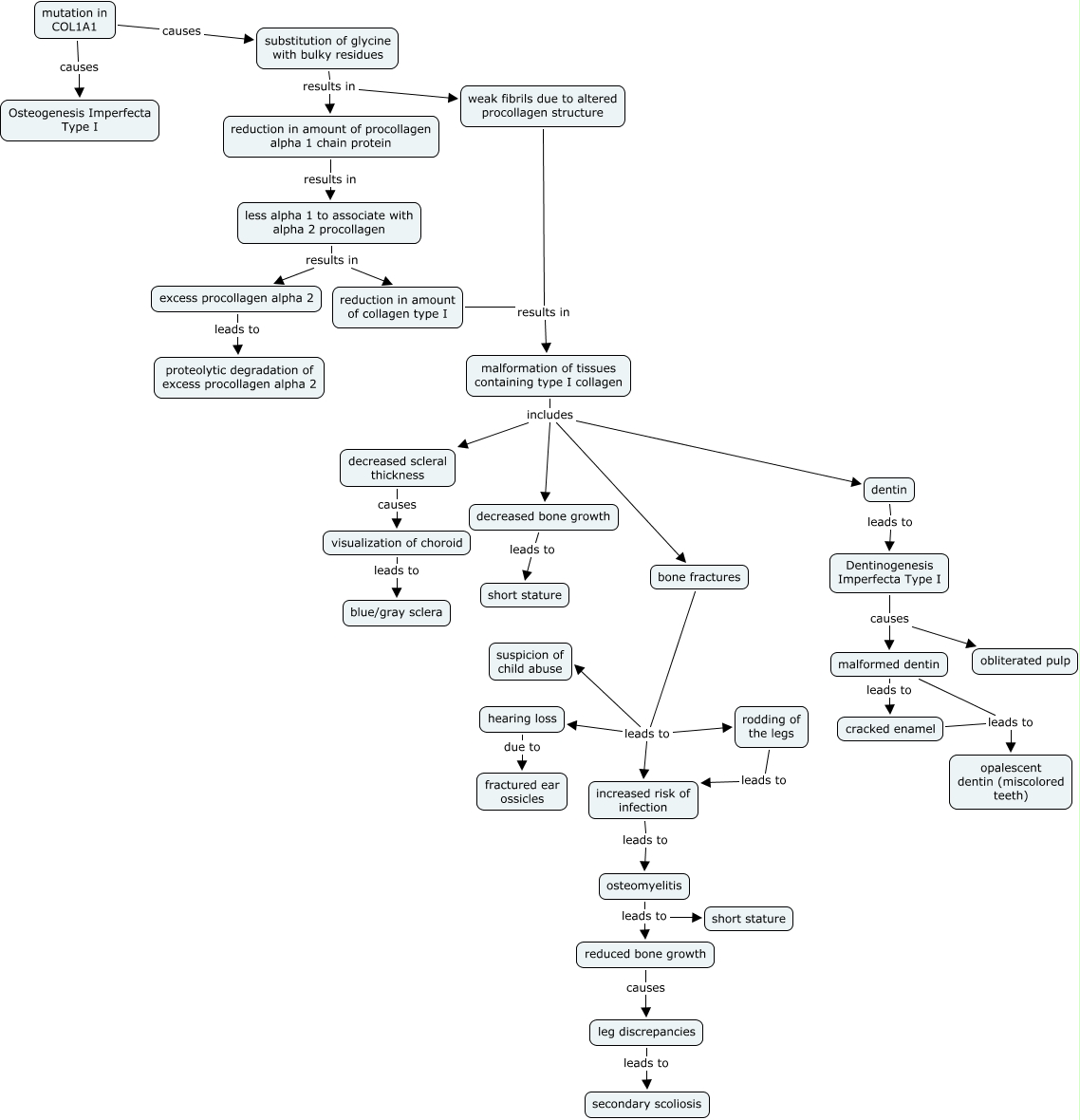
This Concept Map, created with IHMC CmapTools, has information related to: Case3 Broken Bones, less alpha 1 to associate with alpha 2 procollagen results in excess procollagen alpha 2, reduced bone growth causes leg discrepancies, hearing loss due to fractured ear ossicles, reduction in amount of procollagen alpha 1 chain protein results in less alpha 1 to associate with alpha 2 procollagen, osteomyelitis leads to reduced bone growth, malformation of tissues containing type I collagen includes decreased scleral thickness, visualization of choroid leads to blue/gray sclera, less alpha 1 to associate with alpha 2 procollagen results in reduction in amount of collagen type I, Dentinogenesis Imperfecta Type I causes obliterated pulp, substitution of glycine with bulky residues results in reduction in amount of procollagen alpha 1 chain protein, bone fractures leads to increased risk of infection, mutation in COL1A1 causes Osteogenesis Imperfecta Type I, mutation in COL1A1 causes substitution of glycine with bulky residues, reduction in amount of collagen type I results in malformation of tissues containing type I collagen, decreased bone growth leads to short stature, cracked enamel leads to opalescent dentin (miscolored teeth), increased risk of infection leads to osteomyelitis, bone fractures leads to rodding of the legs, substitution of glycine with bulky residues results in weak fibrils due to altered procollagen structure, malformation of tissues containing type I collagen includes dentin