Warning:
JavaScript is turned OFF. None of the links on this page will work until it is reactivated.
If you need help turning JavaScript On, click here.
The Concept Map you are trying to access has information related to:
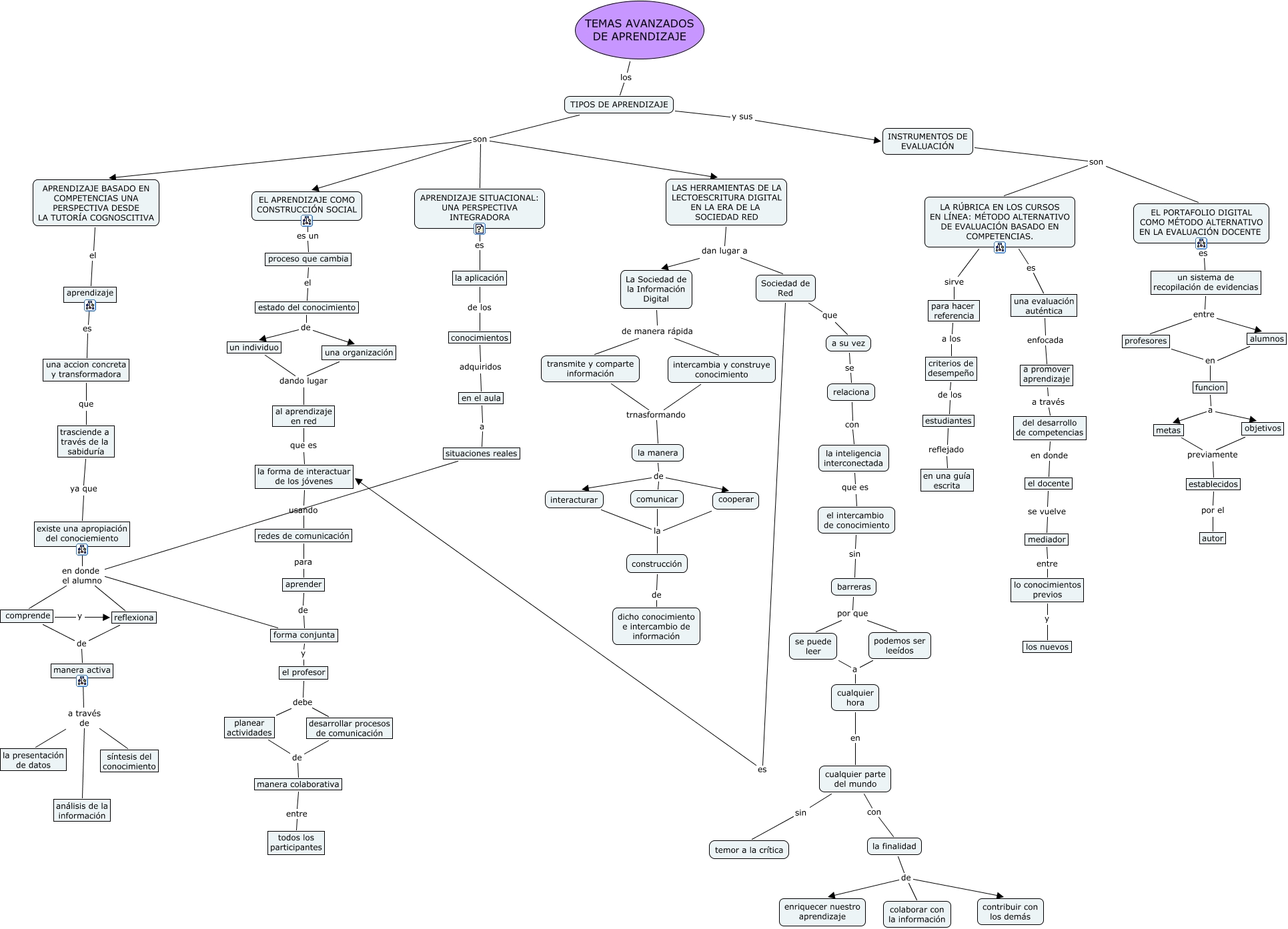
temas_avanzados_aprendizaje, APRENDIZAJE BASADO EN COMPETENCIAS UNA PERSPECTIVA DESDE LA TUTORÍA COGNOSCITIVA el aprendizaje, del desarrollo de competencias en donde el docente, profesores en funcion, planear actividades de manera colaborativa, forma conjunta en donde el alumno reflexiona, podemos ser leeídos a cualquier hora, estado del conocimiento de una organización, cooperar la construcción, redes de comunicación para aprender, la finalidad de enriquecer nuestro aprendizaje