Warning:
JavaScript is turned OFF. None of the links on this page will work until it is reactivated.
If you need help turning JavaScript On, click here.
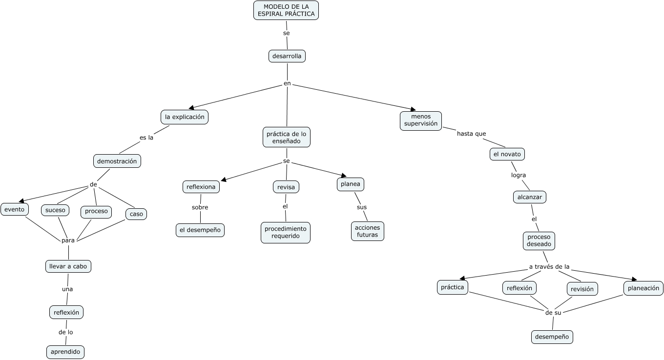
The Concept Map you are trying to access has information related to:
espiral_practica, demostración de evento, planeación de su desempeño, demostración de caso, menos supervisión hasta que el novato, proceso deseado a través de la revisión, práctica de lo enseñado se reflexiona, la explicación es la demostración, demostración de proceso, práctica de su desempeño, revisión de su desempeño