Warning:
JavaScript is turned OFF. None of the links on this page will work until it is reactivated.
If you need help turning JavaScript On, click here.
The Concept Map you are trying to access has information related to:
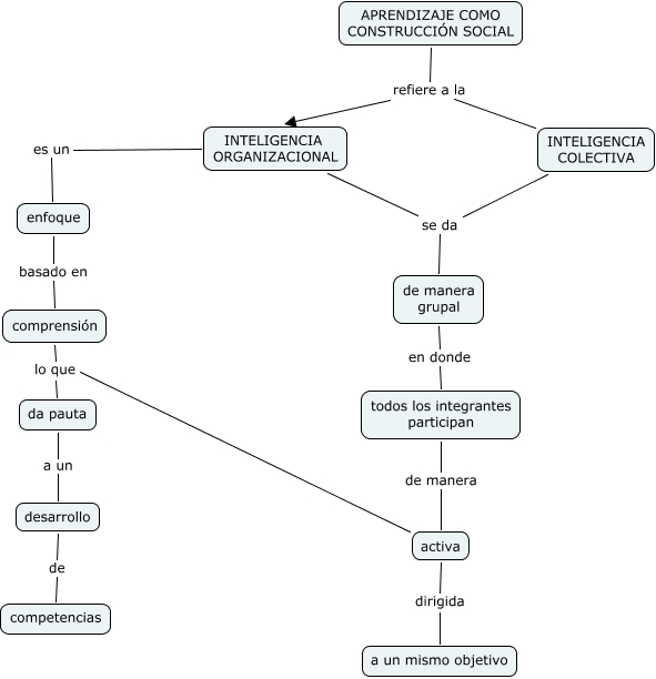
construccion_social, da pauta a un desarrollo, de manera grupal en donde todos los integrantes participan, todos los integrantes participan de manera activa, enfoque basado en comprensión, INTELIGENCIA ORGANIZACIONAL se da de manera grupal, desarrollo de competencias, comprensión lo que da pauta, INTELIGENCIA COLECTIVA se da de manera grupal, APRENDIZAJE COMO CONSTRUCCIÓN SOCIAL refiere a la INTELIGENCIA COLECTIVA, INTELIGENCIA ORGANIZACIONAL es un enfoque