Warning:
JavaScript is turned OFF. None of the links on this page will work until it is reactivated.
If you need help turning JavaScript On, click here.
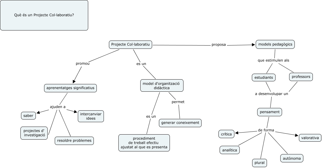
Aquest mapa conceptual conté informació relacionada amb: que_son_els_proj_colaboratius, models pedagògics que estimulen als professors, model d'organització didàctica permet generar coneixement, pensament de forma crítica, aprenentatges significatius ajuden a saber, pensament de forma plural, aprenentatges significatius ajuden a intercanviar idees, pensament de forma autònoma, professors a desenvolupar un pensament, models pedagògics que estimulen als estudiants, Projecte Col·laboratiu promou aprenentatges significatius, Projecte Col·laboratiu proposa models pedagògics, pensament de forma analítica, Projecte Col·laboratiu es un model d'organització didàctica, model d'organització didàctica es un procediment de treball efectiu ajustat al que es presenta, estudiants a desenvolupar un pensament, pensament de forma valorativa, aprenentatges significatius ajuden a projectes d' investigació, aprenentatges significatius ajuden a resoldre problemes