Warning:
JavaScript is turned OFF. None of the links on this page will work until it is reactivated.
If you need help turning JavaScript On, click here.
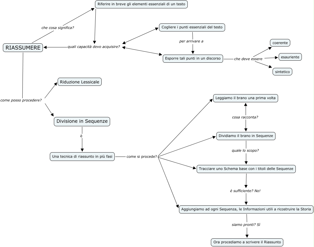
Questa Cmap, creata con IHMC CmapTools, contiene informazioni relative a: Riassumere, Riferire in breve gli elementi essenziali di un testo quali capacità devo acquisire? RIASSUMERE, RIASSUMERE come posso procedere? Riduzione Lessicale, Una tecnica di riassunto in più fasi come si procede? Aggiungiamo ad ogni Sequenza, le Informazioni utili a ricostruire la Storia, Dividiamo il brano in Sequenze quale lo scopo? Tracciare uno Schema base con i titoli delle Sequenze, Aggiungiamo ad ogni Sequenza, le Informazioni utili a ricostruire la Storia siamo pronti? Sì Ora procediamo a scrivere il Riassunto, Esporre tali punti in un discorso che deve essere esauriente, Esporre tali punti in un discorso che deve essere coerente, RIASSUMERE come posso procedere? Divisione in Sequenze, RIASSUMERE che cosa significa? Riferire in breve gli elementi essenziali di un testo, Una tecnica di riassunto in più fasi come si procede? Dividiamo il brano in Sequenze, Esporre tali punti in un discorso che deve essere sintetico, Una tecnica di riassunto in più fasi come si procede? Tracciare uno Schema base con i titoli delle Sequenze, Riferire in breve gli elementi essenziali di un testo quali capacità devo acquisire? Cogliere i punti essenziali del testo, Tracciare uno Schema base con i titoli delle Sequenze è sufficiente? No! Aggiungiamo ad ogni Sequenza, le Informazioni utili a ricostruire la Storia, Una tecnica di riassunto in più fasi come si procede? Leggiamo il brano una prima volta, Cogliere i punti essenziali del testo per arrivare a Esporre tali punti in un discorso, Divisione in Sequenze è Una tecnica di riassunto in più fasi, Riferire in breve gli elementi essenziali di un testo quali capacità devo acquisire? Esporre tali punti in un discorso