Warning:
JavaScript is turned OFF. None of the links on this page will work until it is reactivated.
If you need help turning JavaScript On, click here.
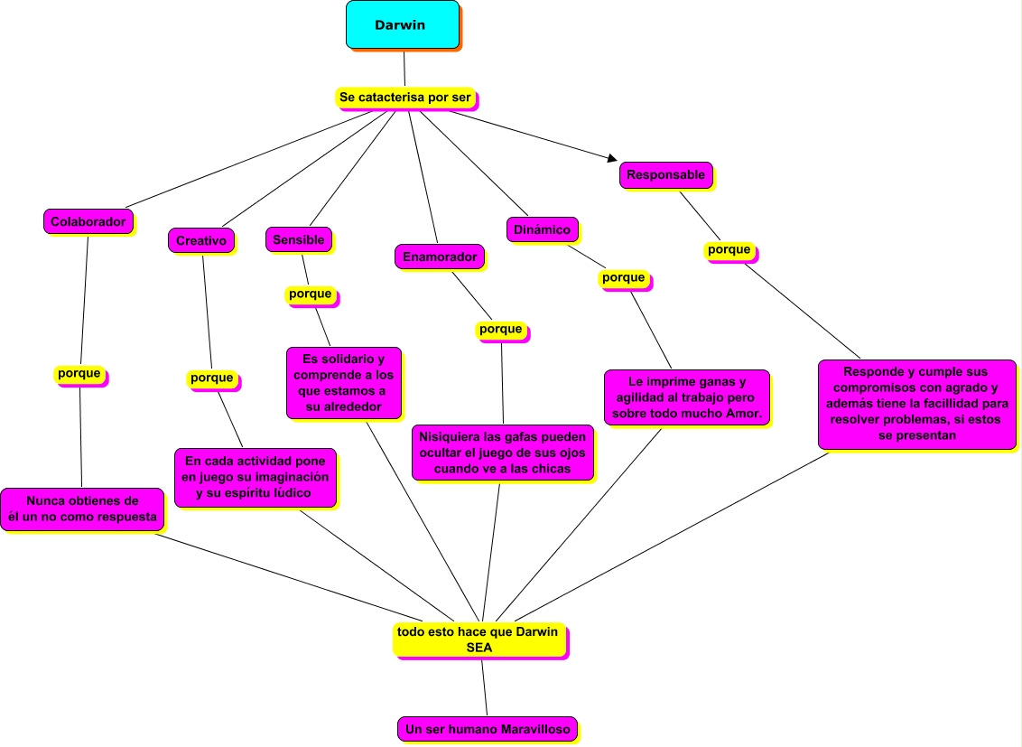
Este Cmap, tiene información relacionada con: Darwin, Colaborador porque Nunca obtienes de él un no como respuesta, Darwin Se catacterisa por ser Responsable, Darwin Se catacterisa por ser Colaborador, Darwin Se catacterisa por ser Enamorador, Le imprime ganas y agilidad al trabajo pero sobre todo mucho Amor. todo esto hace que Darwin SEA Un ser humano Maravilloso, Responde y cumple sus compromisos con agrado y además tiene la facillidad para resolver problemas, si estos se presentan todo esto hace que Darwin SEA Un ser humano Maravilloso, Darwin Se catacterisa por ser Creativo, Nunca obtienes de él un no como respuesta todo esto hace que Darwin SEA Un ser humano Maravilloso, Darwin Se catacterisa por ser Dinámico, Creativo porque En cada actividad pone en juego su imaginación y su espíritu lúdico, Nisiquiera las gafas pueden ocultar el juego de sus ojos cuando ve a las chicas todo esto hace que Darwin SEA Un ser humano Maravilloso, Dinámico porque Le imprime ganas y agilidad al trabajo pero sobre todo mucho Amor., Enamorador porque Nisiquiera las gafas pueden ocultar el juego de sus ojos cuando ve a las chicas, En cada actividad pone en juego su imaginación y su espíritu lúdico todo esto hace que Darwin SEA Un ser humano Maravilloso, Sensible porque Es solidario y comprende a los que estamos a su alrededor, Responsable porque Responde y cumple sus compromisos con agrado y además tiene la facillidad para resolver problemas, si estos se presentan, Es solidario y comprende a los que estamos a su alrededor todo esto hace que Darwin SEA Un ser humano Maravilloso, Darwin Se catacterisa por ser Sensible