Warning:
JavaScript is turned OFF. None of the links on this page will work until it is reactivated.
If you need help turning JavaScript On, click here.
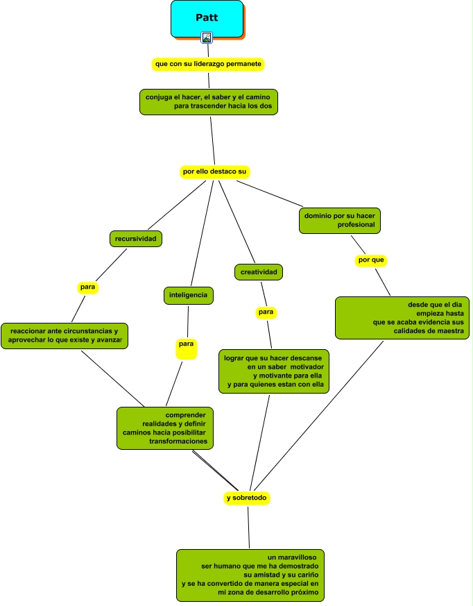
Este Cmap, tiene información relacionada con: patt, conjuga el hacer, el saber y el camino para trascender hacia los dos por ello destaco su inteligencia, recursividad para reaccionar ante circunstancias y aprovechar lo que existe y avanzar, conjuga el hacer, el saber y el camino para trascender hacia los dos por ello destaco su dominio por su hacer profesional, dominio por su hacer profesional por que desde que el dia empieza hasta que se acaba evidencia sus calidades de maestra, conjuga el hacer, el saber y el camino para trascender hacia los dos por ello destaco su recursividad, inteligencia para comprender realidades y definir caminos hacia posibilitar transformaciones, creatividad para lograr que su hacer descanse en un saber motivador y motivante para ella y para quienes estan con ella, lograr que su hacer descanse en un saber motivador y motivante para ella y para quienes estan con ella y sobretodo un maravilloso ser humano que me ha demostrado su amistad y su cariño y se ha convertido de manera especial en mi zona de desarrollo próximo, desde que el dia empieza hasta que se acaba evidencia sus calidades de maestra y sobretodo un maravilloso ser humano que me ha demostrado su amistad y su cariño y se ha convertido de manera especial en mi zona de desarrollo próximo, reaccionar ante circunstancias y aprovechar lo que existe y avanzar y sobretodo un maravilloso ser humano que me ha demostrado su amistad y su cariño y se ha convertido de manera especial en mi zona de desarrollo próximo, comprender realidades y definir caminos hacia posibilitar transformaciones y sobretodo un maravilloso ser humano que me ha demostrado su amistad y su cariño y se ha convertido de manera especial en mi zona de desarrollo próximo, Patt que con su liderazgo permanete conjuga el hacer, el saber y el camino para trascender hacia los dos, conjuga el hacer, el saber y el camino para trascender hacia los dos por ello destaco su creatividad