Warning:
JavaScript is turned OFF. None of the links on this page will work until it is reactivated.
If you need help turning JavaScript On, click here.
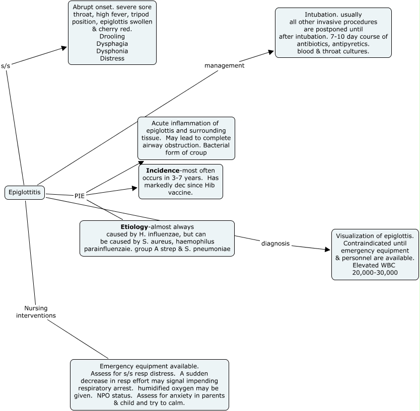
This Concept Map, created with IHMC CmapTools, has information related to: epiglottitis, Epiglottitis PIE Incidence-most often occurs in 3-7 years. Has markedly dec since Hib vaccine., Epiglottitis Nursing interventions Emergency equipment available. Assess for s/s resp distress. A sudden decrease in resp effort may signal impending respiratory arrest. humidified oxygen may be given. NPO status. Assess for anxiety in parents & child and try to calm., Epiglottitis PIE Acute inflammation of epiglottis and surrounding tissue. May lead to complete airway obstruction. Bacterial form of croup, Epiglottitis management Intubation. usually all other invasive procedures are postponed until after intubation. 7-10 day course of antibiotics, antipyretics. blood & throat cultures., Epiglottitis diagnosis Visualization of epiglottis. Contraindicated until emergency equipment & personnel are available. Elevated WBC 20,000-30,000, Epiglottitis PIE Etiology-almost always caused by H. influenzae, but can be caused by S. aureus, haemophilus parainfluenzaie. group A strep & S. pneumoniae, Epiglottitis s/s Abrupt onset. severe sore throat, high fever, tripod position, epiglottis swollen & cherry red. Drooling Dysphagia Dysphonia Distress