Warning:
JavaScript is turned OFF. None of the links on this page will work until it is reactivated.
If you need help turning JavaScript On, click here.
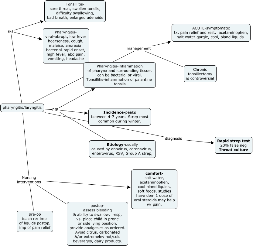
This Concept Map, created with IHMC CmapTools, has information related to: pharyngitis and laryngitis, pharyngitis/laryngitis PIE Incidence-peaks between 4-7 years. Strep most common during winter., pharyngitis/laryngitis diagnosis Rapid strep test 20% false neg Throat culture, pharyngitis/laryngitis management ACUTE-symptomatic tx, pain relief and rest. acetaminophen, salt water gargle, cool, bland liquids., pharyngitis/laryngitis PIE Pharyngitis-inflammation of pharynx and surrounding tissue. can be bacterial or viral. Tonsillitis-inflammation of palantine tonsils, pharyngitis/laryngitis Nursing interventions comfort- salt water, acetaminophen, cool bland liquids, soft foods, studies have dem 1 dose of oral steroids may help w/ pain., pharyngitis/laryngitis Nursing interventions pre-op teach re: imp of liquids postop, imp of pain relief, pharyngitis/laryngitis Nursing interventions postop- assess bleeding & ability to swallow. resp, vs. place child in prone or side lying position. provide analgesics as ordered. Avoid citrus, carbonated &/or extremeley hot/cold beverages, dairy products., pharyngitis/laryngitis PIE Etiology-usually caused by anovirus, coronavirus, enterovirus, RSV, Group A strep,, pharyngitis/laryngitis s/s Pharyngitis- viral-abrupt, low fever hoarseness, cough, malaise, anorexia. bacterial-rapid onset, high fever, abd pain, vomiting, headache, pharyngitis/laryngitis s/s Tonsillitis- sore throat, swollen tonsils, difficulty swallowing, bad breath, enlarged adenoids, pharyngitis/laryngitis management Chronic tonsillectomy is controversial