Warning:
JavaScript is turned OFF. None of the links on this page will work until it is reactivated.
If you need help turning JavaScript On, click here.
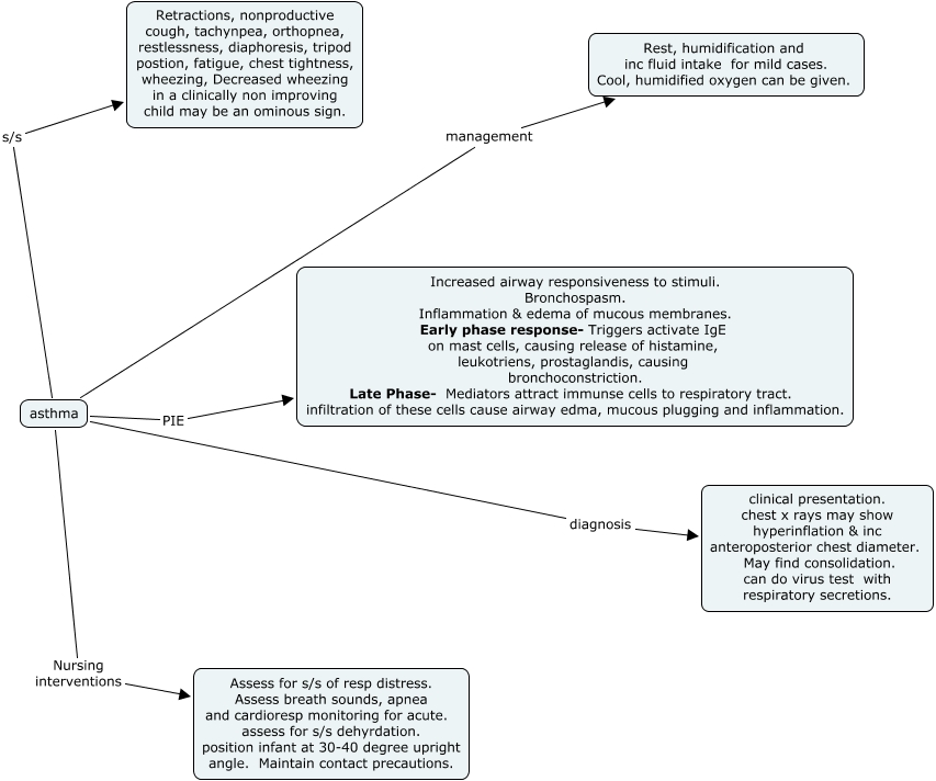
This Concept Map, created with IHMC CmapTools, has information related to: asthma, asthma s/s Retractions, nonproductive cough, tachynpea, orthopnea, restlessness, diaphoresis, tripod postion, fatigue, chest tightness, wheezing, Decreased wheezing in a clinically non improving child may be an ominous sign., asthma PIE Increased airway responsiveness to stimuli. Bronchospasm. Inflammation & edema of mucous membranes. Early phase response- Triggers activate IgE on mast cells, causing release of histamine, leukotriens, prostaglandis, causing bronchoconstriction. Late Phase- Mediators attract immunse cells to respiratory tract. infiltration of these cells cause airway edma, mucous plugging and inflammation., asthma Nursing interventions Assess for s/s of resp distress. Assess breath sounds, apnea and cardioresp monitoring for acute. assess for s/s dehyrdation. position infant at 30-40 degree upright angle. Maintain contact precautions., asthma management Rest, humidification and inc fluid intake for mild cases. Cool, humidified oxygen can be given., asthma diagnosis clinical presentation. chest x rays may show hyperinflation & inc anteroposterior chest diameter. May find consolidation. can do virus test with respiratory secretions.